EasyManua.ls Logo

HCS DAC-42A - Operation Mode 10; Stand-Alone Controller with Process Feedback

HCS DAC-42A
70 pages
Print Icon
To Next Page IconTo Next Page
To Next Page IconTo Next Page
To Previous Page IconTo Previous Page
To Previous Page IconTo Previous Page
Loading...
DAC-42(A)-x-PN
Page 39
DAC-42(A)-x-PN
Manual
Revision: 1.0
22.01.2024
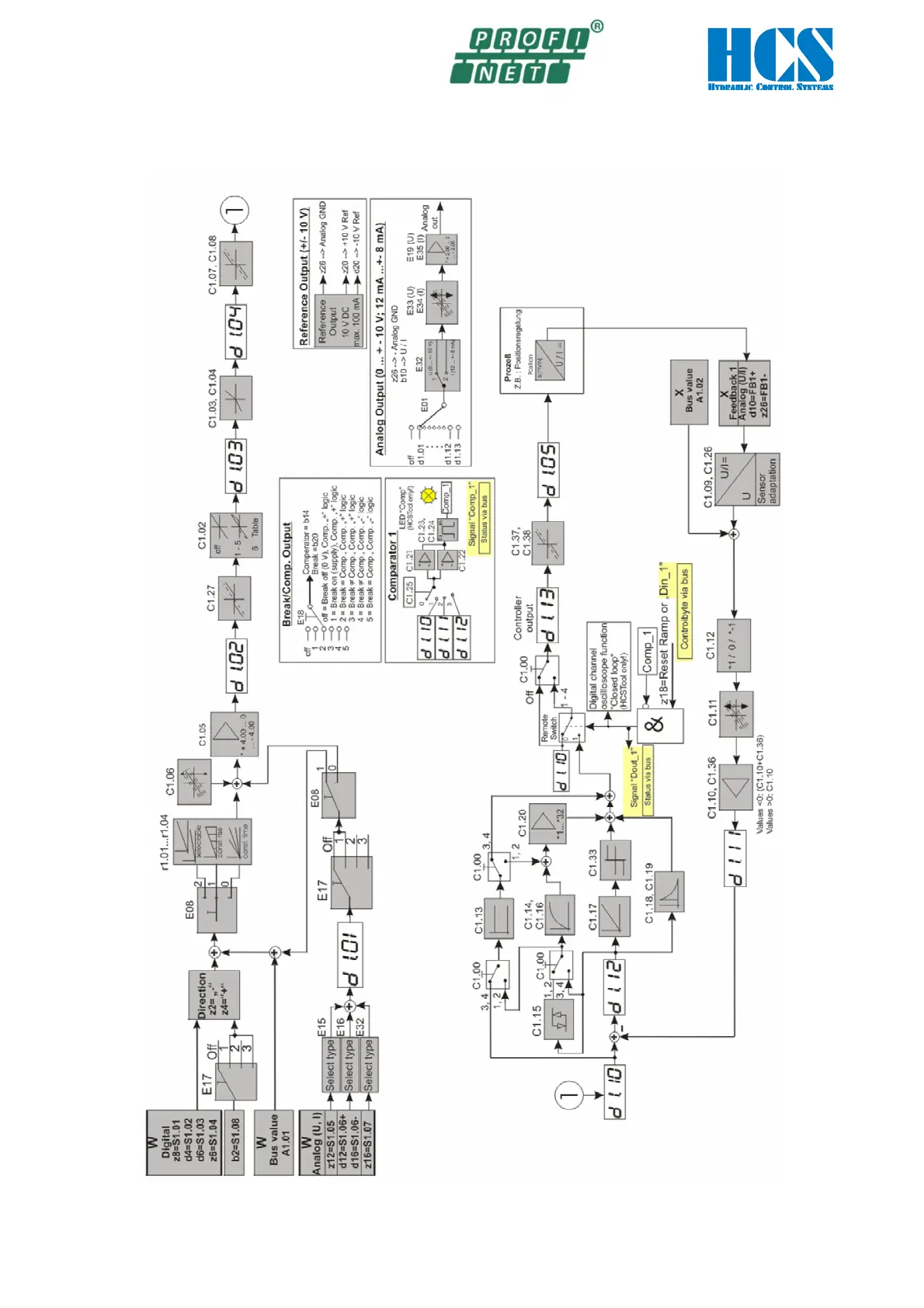
6.2.7 Operation Mode 10; stand-alone controller with process feedback
Figure 24 : Software block diagram operation mode 10

Table of Contents