EasyManua.ls Logo

HP 5830 series - How Automatic Configuration Operates; Automatic-Configuration Work Flow

HP 5830 series
170 pages
To Next Page IconTo Next Page
To Next Page IconTo Next Page
To Previous Page IconTo Previous Page
To Previous Page IconTo Previous Page
Loading...
138
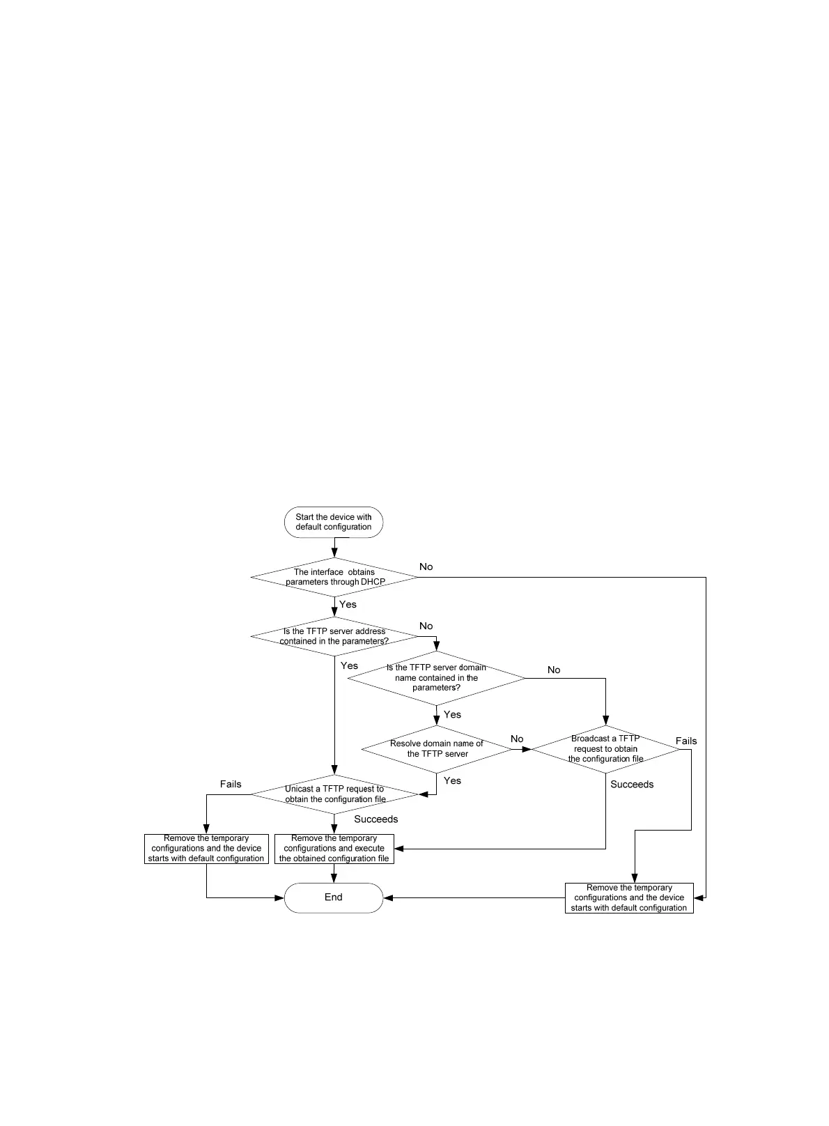
How automatic configuration operates
1. During startup, the device sets the first interface in up state as the DHCP client to request
parameters from the DHCP server, such as an IP address and name of a TFTP server, IP address of
a DNS server, and the configuration file name. If there are Layer 2 Ethernet interfaces in up state,
the VLAN interface of the default VLAN of the Ethernet interfaces is selected as the first up interface.
Otherwise, the up Layer 3 Ethernet interface with the smallest interface number is selected as the
first up interface.
2. After getting related parameters, the device sends a TFTP request to obtain the configuration file
from the specified TFTP server and executes the configuration file. If the client cannot get such
parameters, it uses factory default configuration.
To implement automatic configuration, you must configure the DHCP server, DNS server and TFTP server,
but you do not need to perform any configuration on the device that performs automatic configuration.
The configuration of these servers varies with device models and is not shown.
Before starting the device, connect only the interface needed in automatic configuration to the network.
Automatic-configuration work flow
Figure 45 shows the work flow of automatic configuration.
Figure 45 Automatic-configuration work flow

Table of Contents

Other manuals for HP 5830 series

Related product manuals