EasyManua.ls Logo

HP PROLIANT ML330 G6 - General Diagnosis Flowchart

HP PROLIANT ML330 G6
137 pages
To Next Page IconTo Next Page
To Next Page IconTo Next Page
To Previous Page IconTo Previous Page
To Previous Page IconTo Previous Page
Loading...
Troubleshooting 101
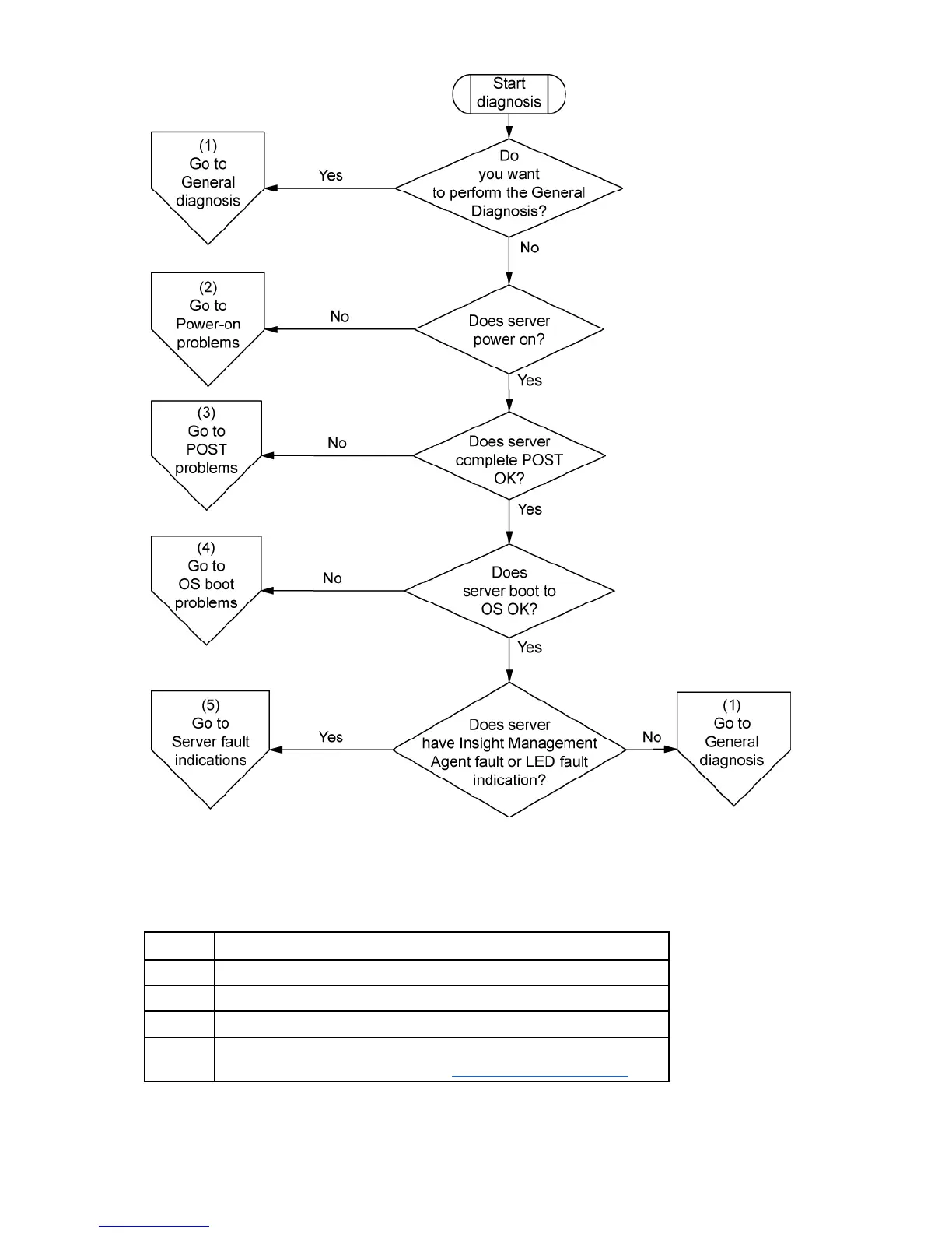
General diagnosis flowchart
The General diagnosis flowchart provides a generic approach to troubleshooting. If you are unsure of the
problem, or if the other flowcharts do not fix the problem, use the following flowchart.
Item Refer to
1 "Symptom information (on page 98)"
2 "Loose connections (on page 99)"
3 "Service notifications (on page 100)"
4
The most recent version of a particular server or option firmware is
available on the HP Support website (http://www.hp.com/support
).

Table of Contents

Other manuals for HP PROLIANT ML330 G6

Related product manuals