EasyManua.ls Logo

HygroMatik Basic - Page 84

HygroMatik Basic
94 pages
Print Icon
To Next Page IconTo Next Page
To Next Page IconTo Next Page
To Previous Page IconTo Previous Page
To Previous Page IconTo Previous Page
Loading...
Page 84
Änderung Datum Name
Bearb.
Gepr.
Norm
Datum
Urspr. Ers.dErs.fZust.
Blatt 1
von 2 Bl.
(Zeichnung Nr.)(Benennung)
(Datei)
S-042901-1
S-042901D.001
HYGROMATIK
Lise-Meitner-Str. 3
D-24558 Henstedt-Ulzburg
Saksan liittotasavalta
/
Germany
Telefax
+49-(0)4193 / 895 - 33
Phone
+49-(0)4193 / 895 - 0
03.11.04
Hn
ST3
4
(-)
X1
2
1
Y1
M
M1
ST1
13
12
16
111092
5
3
4
42
S1b
F1
S1a
15
28 3029
ST2
28 3029
6
7
18
17
K1
22
21
ST6
23 24
G3
G2
G1
1,6AF
b
d
Y2
ST5
ST4
ST7
K1
1
2
3
4
5
6
L1 L2 L3N
PE
1
L1
R1
5
4
L2
21
L3
3
PE
X1
HL6 - HL45 400/3/N/50Hz
3
+24V
7
8
-
+
-
+
3+24V,4(-),5(+) 03.01.06 Lue
5
(+)
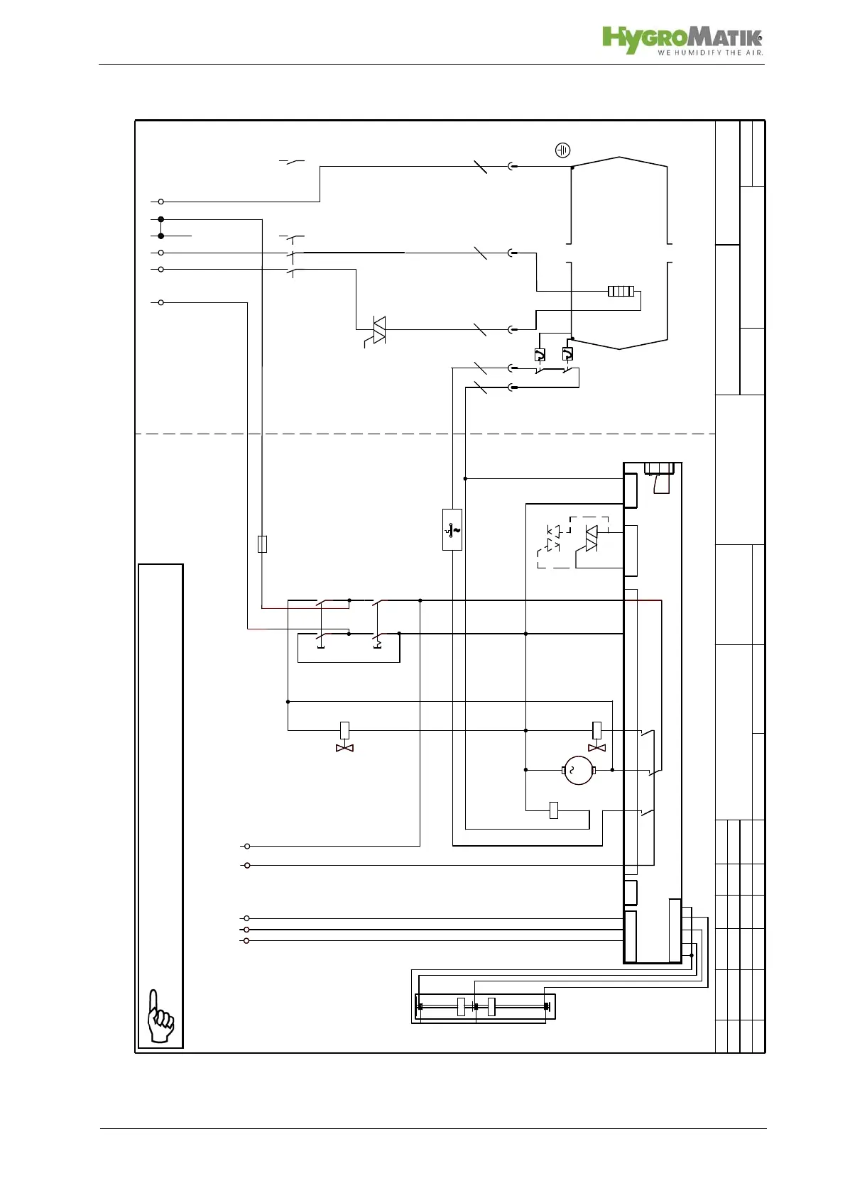
interlock system
Basis Platine / basic electronic
Eingang Regler / Fühler
rot/red - G2
blau/blue - G3
schwarz/black
weiß/white - G1
R1 : HL6 4,5 KW Heizkörper / heater element
signal humidification
for HL 6 -45
fürHL6-45
control stage
Steuerungsteil
for HL 6 -9
fürHL6-9
power stage
Leistungsteil
located at middle plate
an Gerätemittelwand
solid stat e r ela y
Halbleiterrelais
solidstaterelay(2inHL30-45)
Halbleiterrelais (2 in HL 30-45)
thermo switch for each
Thermowächter
(twice in HL 30-45)
(doppelt in HL 30-45)
solid state re lay
Halbleiterrelais
- parallel zur Pumpe M1
-paralleltopumpM1
Super Flush Y2
Sicherheitskette
input sensor
G2-Betriebsniveau
G3-Max. Niveau
dry level
G1-Trockengang
operational level
max. level
Schwimmerschalter
sensor levels
R1 : HL9 6,75 KW Heizkörper / heater element
Meldung Befeuchten
HL 12 - 45: Leistungsteil / pwr stage: S-042901-6
25
STB 2 12.11.12 Lue
2
c
Klemme 25 25.03.09 Pn
Note: The steam humidifier is only operationable if the contact
across terminal 1 and 2 (the safety interlock) is closed.

Table of Contents

Related product manuals