EasyManua.ls Logo

HygroMatik Basic - Page 90

HygroMatik Basic
94 pages
Print Icon
To Next Page IconTo Next Page
To Next Page IconTo Next Page
To Previous Page IconTo Previous Page
To Previous Page IconTo Previous Page
Loading...
Page 90
b




 

 
!"##
#
$%&'*;&*
$%&'*;&*&&
<=>?@$QW[
\%@%$*
%]^^_<%`
{
Q|
}]'%&#]'*q_'^%**
~"
}]'%&#]'*q_'^%&
&;&_*


!j{
=
@
@

~q!!!
*


&'
^
*
]
]
$

$
^
_
*
&
'

_ *&'
;
_
;
[
*


q%
q%*
!"`q!j
q"%
$
!



><&^j<`jq"
><&*^j<`jq"
><&]^j<`j
q"
\
<&%&

{<&%&
$
<&%&
!
<&%&
<&%&[WQ#*&qqq^&%&<`
%
}
[
*
]
^

\ \
\ \ ~
~
 *^]


*^*#
]^]#
[
>
$!""j
%
*%@|
{
%Q!j

|
$!"
!"

{{[WQ#
<!"[WQ#
"!"
Q"!"
{
<
]
%#



>q"
*
}]
^
}#



* ]
^
*&*

=
*&&]^

[WQ
&;&];

~q[%*q]


%<&
%{<&

[WQ%\!"j
![WQ{j
{
<
`{
$!{
%`~@
%@
$"=
!"[WQq{[WQ#
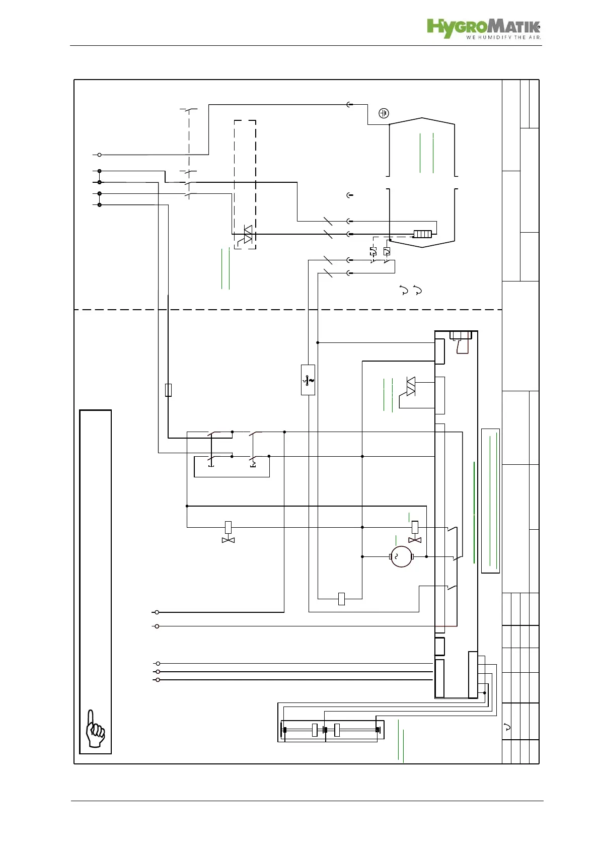
Note: The steam humidifier is only operationable if the contact
across terminal 1 and 2 (the safety interlock) is closed.

Table of Contents

Related product manuals