EasyManua.ls Logo

Integra DTR-7.8 - Connecting Your Components-Continued; Connecting a Game Console

Integra DTR-7.8
128 pages
Print Icon
To Next Page IconTo Next Page
To Next Page IconTo Next Page
To Previous Page IconTo Previous Page
To Previous Page IconTo Previous Page
Loading...
37
Connecting Your Components
—Continued
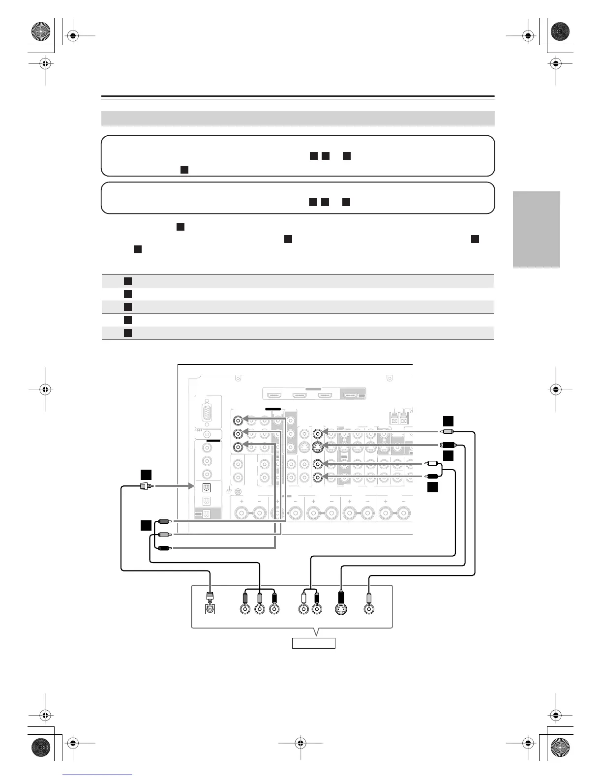
•With connection , you can listen to and record audio from your game console or listen in Zone 2 or Zone 3.
•To enjoy Dolby Digital and DTS, use connection . (To record or listen in Zone 2 or Zone 3 as well, use
and .)
Connecting a Game Console
Connection AV receiver Signal flow Game console Picture quality
COMPONENT VIDEO IN 3
Component video output
Best
GAME/TV IN S
S-Video output Better
GAME/TV IN V
Composite video output
Standard
GAME/TV IN L/R
Analog audio L/R output
DIGITAL OPTICAL IN 1
Digital coaxial output
Step 1: Video Connection
Choose a video connection that matches your game console ( , , or
), and then make the connection.
If you use connection , you must connect the AV receiver to your TV with the same type of connection.
A
B C
A
Step 2: Audio Connection
Choose an audio connection that matches your DVD player ( , , or ), and then make the connection.
a
b c
a
b a
b
A
B
C
a
b
RS232
DIGITAL
COAXIAL
OPTICAL
REMOTE
CONTROL
IN 1
IN 1
IN 2
IN IN IN IN
PHONO
ZONE2 R FRONT R FRONT LSURR R CENTER SURR L
SURR BACK R
CD TAPE AUX 1
GAME/TV
GAME/TV CBL/SAT
CBL/SAT
AUX 1 VCR/DVR
VCR/DVR DVD
DVD
GND
IN 2
IN 3
LL
V
S
RR
ASSIGNABLE
(DVD)
(CBL/SAT)
(VCR/DVR)
(GAME/TV)
(CD)
OUT
HDMI
IN 1IN 2IN 3
ASSIGNABLE
OUT
COMPONENT VIDEO
ASSIGNABLE
IN 3
Y
C
B
/P
B
C
R
/P
R
IN 2 IN
1(DVD)
MONITOR
OUT 1
OUT
IN IN
OUT
IN IN FRONT FRONTCENTER
SUBWOOFER SUBWOOFER
CENTERSURR SURR
MULTI CH
PRE OUT
SURR BACK SURR BACK
AM
ANTENNA
FM75
Bi-AMP
MONITOR OUT 2
/ZONE 2 OUT
AB
IR
12V TRIGGER OUT
IN
AB
OUT
V
S
MONITOR
OUT
ZONE 2
OUT
C
YPB
COMPONENT VIDEO OUT
P
R S VIDEO
OUT
AUDIO
OUT
VIDEO
OUT
LR
OPTICAL
OUT
b
A
B
C
B
a
C
Game Console
DTR-7.8En.book Page 37 Friday, April 27, 2007 2:18 PM

Table of Contents

Other manuals for Integra DTR-7.8

Related product manuals