EasyManua.ls Logo

KMW 1220 - 37 Skid Steer Tool Carrier Attachment91

Default Icon
98 pages
Print Icon
To Next Page IconTo Next Page
To Next Page IconTo Next Page
To Previous Page IconTo Previous Page
To Previous Page IconTo Previous Page
Loading...
92
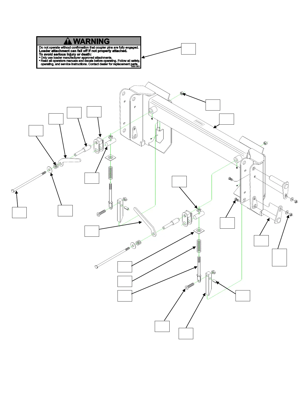
39. SKID STEER TOOL CARRIER ATTACHMENT
4
5
2
7
8
17
11
9
10
12
13
16
1
18
3
6
18
6
5
15
14
20
22
23
21

Table of Contents