EasyManua.ls Logo

Kramer VS-211XS - Maestro Control and Automation

Kramer VS-211XS
85 pages
Print Icon
To Next Page IconTo Next Page
To Next Page IconTo Next Page
To Previous Page IconTo Previous Page
To Previous Page IconTo Previous Page
Loading...
Kramer Electronics Ltd.
VS-211XS, VS-411XS Principles of Operation
12
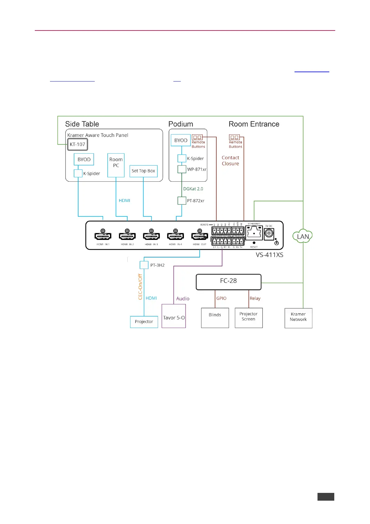
Maestro Built-in Control and Automation Configuration
The VS-411XS built-in Maestro control and automation enables configuring triggers to simply
create a sequence of actions that are carried out following trigger activation (see Configuring
Device Control and Automation on page 41).
Thanks to out-of-the-box default configuration, VS-411XS is ready to control the following
typical room configuration that can be controlled via several Maestro triggers.
Figure 9: Typical Room Configuration

Table of Contents

Other manuals for Kramer VS-211XS

Related product manuals