EasyManua.ls Logo

Laars FTCF140 - Ladder Diagram

Laars FTCF140
92 pages
Print Icon
To Next Page IconTo Next Page
To Next Page IconTo Next Page
To Previous Page IconTo Previous Page
To Previous Page IconTo Previous Page
Loading...
The FT Series Floor Standing, Combination Boiler
Page 51
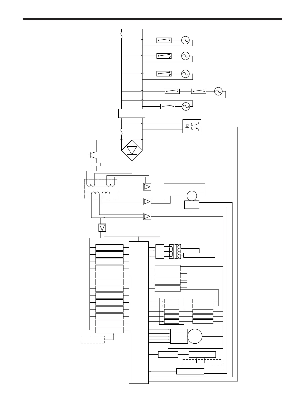
4.20 Ladder Diagram
EMI
FILTER
4 A
HOT NEUTRAL
PWM
Driving Circuit
MCU
Relay 3
SMPS
Relay 4
Relay 5
Gas Sensor
AD Test
OP Water TEMP
DHW_TEMP
Return _TEMP
Fire _SENSOR
Storage TEMP
Flow_SENSOR
High Limit
Primary
Secondary
Relay 3
Relay 4
Ignitor
Relay 5
Gas Valve
DC 14 V
DC 30V
DC 5V
F/B
FAN
Power Detector
Burner Limit
Speed Control
Fan RPM Sensor
DHM
Driving
circuit
Over Heat TEMP
2 A
Pump1
Relay 1
Pump2
Relay 2
Relay 2
Relay 1
Water
Level
Sensor
Driver
Low level Sensor
Pump3
Relay 6
Power Display
Exhaust _TEMP
Villa GTX-920CP
Air Pressure Sensor
Heat Demand
Unuse(JUMP)
Unuse(JUMP)
DISPLAY CONTROL
External terminals
O/S
0-10V
Dry contact
input On/O
External terminals

Table of Contents

Related product manuals