EasyManua.ls Logo

Laars FTCF140 - Gas Detection; Storage

Laars FTCF140
92 pages
Print Icon
To Next Page IconTo Next Page
To Next Page IconTo Next Page
To Previous Page IconTo Previous Page
To Previous Page IconTo Previous Page
Loading...
The FT Series Floor Standing, Combination Boiler
Page 69
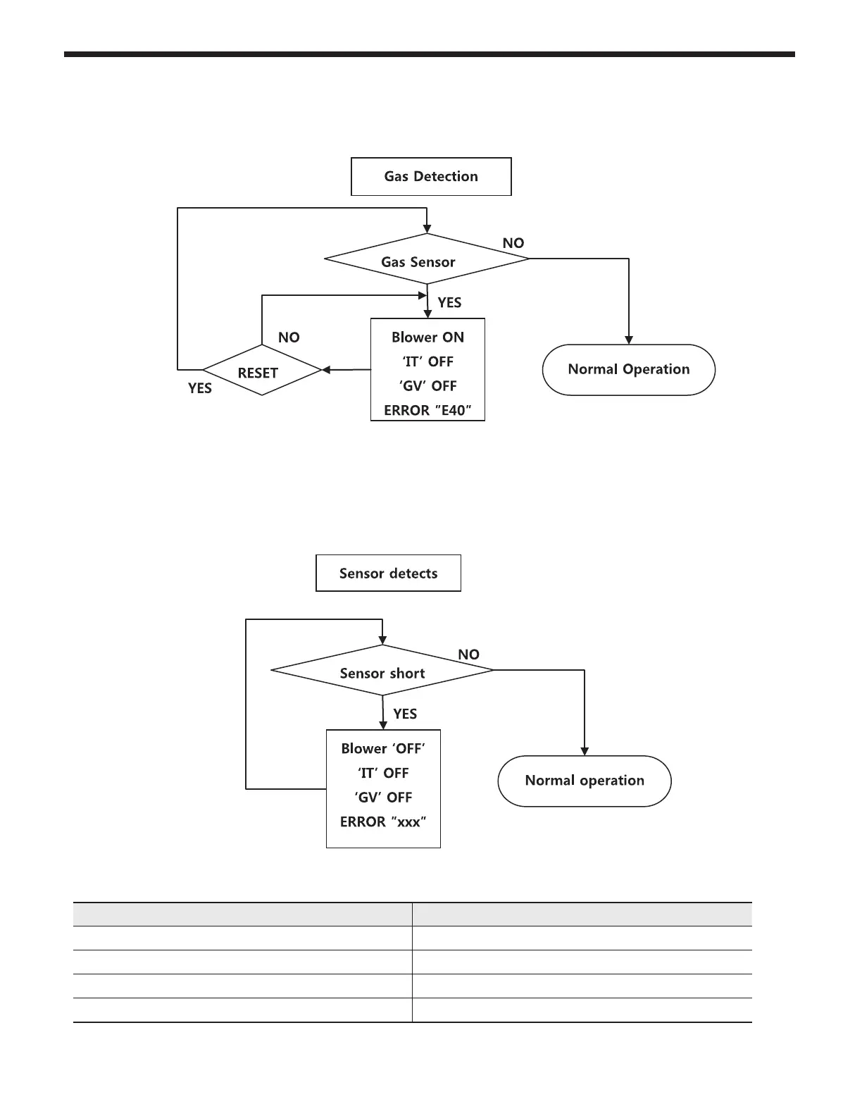
6.2 Fault Tree Analysis (continued)
6.2.2 Gas Detection
6.2.3 ‘Storage’, ‘DHW’, ‘OP’, ‘CH overheat’, ‘Exhaust heat’ Sensor detects
Error code contents
E30 DHW Storage Temperature Sensor open or short
E32 DHW NTC open or short
E33 OP NTC open or short
E35 Exhaust NTC open or short

Table of Contents

Related product manuals