EasyManua.ls Logo

LG 20LH1DC1 - Clone Troubleshooting Flow Chart

LG 20LH1DC1
76 pages
Print Icon
To Next Page IconTo Next Page
To Next Page IconTo Next Page
To Previous Page IconTo Previous Page
To Previous Page IconTo Previous Page
Loading...
APPENDIX
70
APPENDIX
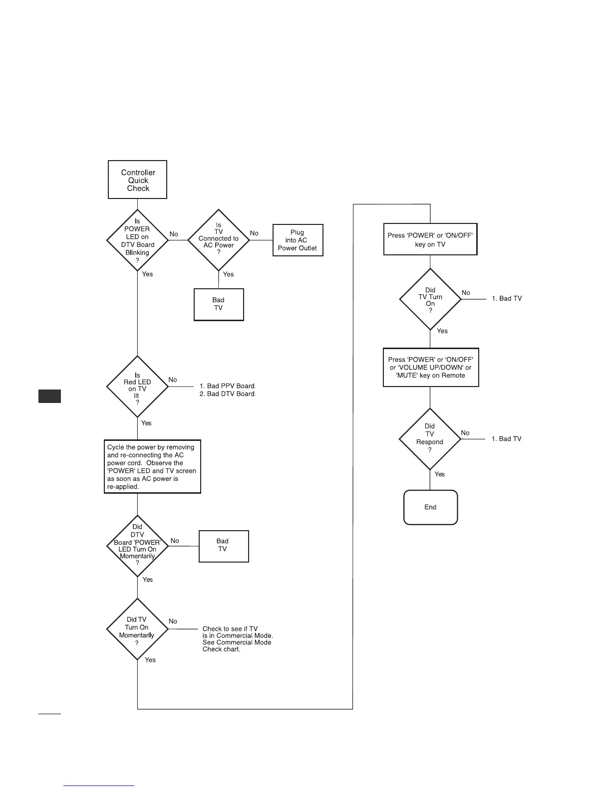
CLONE TROUBLESHOOTING FLOW CHART

Table of Contents

Related product manuals