EasyManua.ls Logo

mectron COMPACT PIEZO LED - Scaler Handpiece Cord Connection

mectron COMPACT PIEZO LED
44 pages
Print Icon
To Next Page IconTo Next Page
To Next Page IconTo Next Page
To Previous Page IconTo Previous Page
To Previous Page IconTo Previous Page
Loading...
20
COMPACT PIEZO LED
4.3.8.3 LayoutC
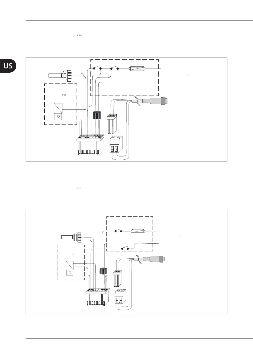
The power supply (32 V ±10%)isprovidedbycontactwiththeinstrumenttrayandpositive
consentisprovidedbythepedal.Thepowerisregulatedbya2.2KΩlinearpotentiometer(see
Figure7apagina20
).ThistypeofconnectionallowsveryrapidON/OFFcyclesanddoesnot
occupy the external power circuit with high loads.
9 16
8 7 6 5 4 3 2 1
Fuse holder, fuse, pedal and
instrument tray not included in
the Mectron supply
Instrument tray
T 2 A
Fuse
Yellow
Yellow
2.2 KΩ linear
potentiometer
Black
Red
Green
Solenoid valve
(optional)
24 V
2,5W maximum
Scaler handpiece cord
Pedal
Blue
Positive
Negative
Power supply
32 V
Minimum 40VA
Red
Black
Ferrite*
Grey
Purple
12
Figure7 – Layout C
4.3.8.4 LayoutD
The power supply (32 V ±10%)isprovidedbycontactwiththeinstrumenttrayandnegative
consentisprovidedbythepedal.Thepowerisregulatedbya2.2KΩlinearpotentiometer(see
Figure8apagina20
).ThistypeofconnectionallowsveryrapidON/OFFcyclesanddoesnot
occupy the external power circuit with high loads.
Black
Red
Black
8 7 6 5 4 3 2 1
9 16
White
Brown
Fuse holder, fuse, pedal and
instrument tray not included in
the Mectron supply
Instrument tray
T 2 A
Fuse
Pedal
2.2 KΩ linear
potentiometer
Yellow
Yellow
Green
Green
Solenoid valve
(optional)
24 V
2,5W maximum
Ferrite*
Scaler handpiece cord
Positive
Negative
Power supply
32 V
Minimum 40VA
Grey
Purple
12
Figure8 – Layout D

Other manuals for mectron COMPACT PIEZO LED

Related product manuals