EasyManua.ls Logo

Mega Technopool pH-Rx - Ph-Einstellung (Ph-Pumpe)

Mega Technopool pH-Rx
64 pages
Print Icon
To Next Page IconTo Next Page
To Next Page IconTo Next Page
To Previous Page IconTo Previous Page
To Previous Page IconTo Previous Page
Loading...
TECHNOPOOL3 SCHNELLPROGRAMMIERUNG
Dosieranlage für Schwimmbecken DEUTSCH
ADSP7000716 rev. 1.0 25/01/2017 35/64
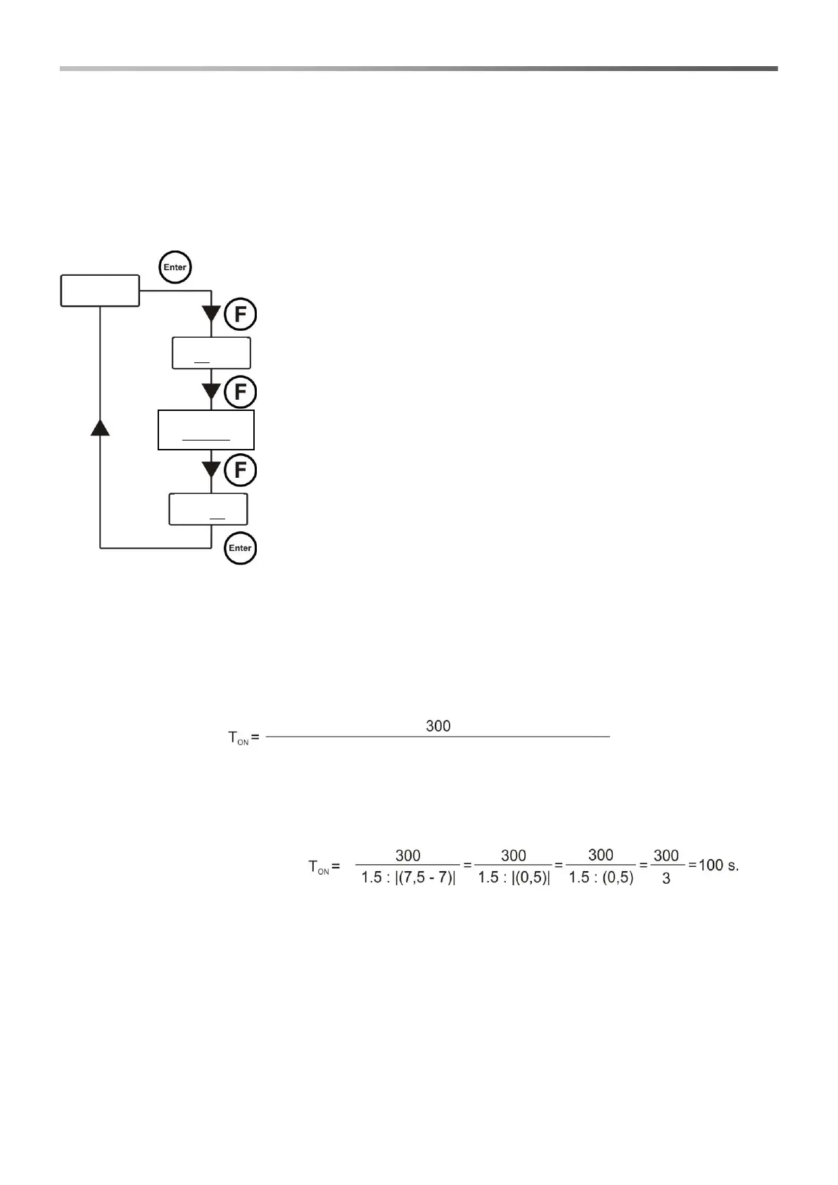
4.3 pH-Einstellung (pH-Pumpe)
Für den Betrieb der pH-Pumpe müssen drei Parameter programmiert werden:
pH-Sollwert pH-Betriebsmodus Prop.band pH-Wert
Das Menü Installateur öffnen, den Menüpunkt Sollwert/Timer auswählen, die Taste Enter und anschließend
mehrmals die Taste F drücken, bis das Display den pH-Sollwert anzeigt:
pH-Sollwert
Der Sollwert gibt den pH-Wert an, der aufrecht erhalten werden soll.
Mit den Tasten ▼▲wird der gewünschte Sollwert eingestellt und anschließend
mit der Taste Enter bestätigt.
Der einstellbare Sollwert ist 5,0÷9,0 pH.
pH-Betriebsmodus
Der Betriebsmodus bestimmt die Art der zu dosierenden Lösung: Säure (die
Pumpe startet die Dosierung, wenn der von der Sonde abgelesene Wert höher
als der Sollwert ist) oder Alkalilösung (die Pumpe startet die Dosierung, wenn der
von der Sonde abgelesene Wert niedriger als der Sollwert ist).
Mit den Tasten ▼▲wird zwischen den beiden Optionen gewählt und
anschließend mit der Taste Enter bestätigt.
Der einstellbare pH-Betriebsmodus ist Säure/pH
-
oder Alkalilösung/pH
+
.
Prop.band des pH-Wertes
Stellt den Wert des Bandes für die Dosierung proportional zur Zeit ein.
Die Pumpe kann für maximal 300 Sekunden aktiviert werden. Sollte die Pumpe
für eine geringere Zeit aktiviert werden, muss sie für die Zeit inaktiv sein, die der
Differenz zwischen der eingestellten pH-Zyklusdauer (siehe Abs. 5.1, Seite 23)
und der Aktivierungszeit entspricht.
Mit den Tasten ▼▲wird der gewünschte Wert eingestellt und anschließend mit
der Taste Enter bestätigt.
Das Proportionalband kann unter den folgenden Werten ausgewählt werden:
0,5 1 1,5 3 pH.
Die Aktivierungszeit T
ON
der Pumpe wird mit der folgenden Formel berechnet:
Die Differenz abgelesener Wert - Sollwert wird als absoluter Wert betrachtet.
Hingegen ist T
OFF
die Differenz zwischen der eingestellten pH-Zyklusdauer - T
ON.
Beispiel:
pH-Sollwert = 7 pH
Betriebsmodus = Säure/pH
-
Prop.band pH-Wert = 1,5 pH
Abgelesener Wert = 7,5 pH
Sollte die Pumpe während der Dosierung den Sollwert erreichen, dann stoppt sie für die Zeit , die der
Differenz zwischen der eingestellten pH-Zyklusdauer (siehe Abs. 5.1) und der Zeit, in der die Pumpe aktiv
war, entspricht.
Sollwert/Timer
pH-Sollwert
7,4 pH
pH-Betriebsmod.
Säure/pH
Prop.band
pH 1,5
Prop.band des pH-Wertes: I(Abgelesener pH-Wert pH-Sollwert)I

Table of Contents