EasyManua.ls Logo

Micom 3f - ALE Programming

Micom 3f
164 pages
Print Icon
To Next Page IconTo Next Page
To Next Page IconTo Next Page
To Previous Page IconTo Previous Page
To Previous Page IconTo Previous Page
Loading...
MICOM-3F/3T/3R HF-SSB Owner’s Guide
44
ALE Programming
ALE supports many features, including:
Various type of calls
Up to 20 nets, each with its own set of members and associated frequencies (channels)
Up to 100 ALE addresses in the directory
Up to 100 scan channels
Up to 12 AMD (paging) messages.
All the ALE features you can use on your radio can be programmed: to program or modify features,
you can use the front panel of the radio, as described in the ALE Programming section.
The ALE features can also be preprogrammed using the MRC or RSS.
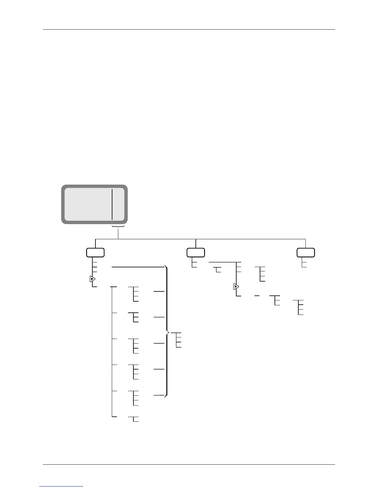
ALE Mode Options
Figure 5 shows the operator options available in the ALE mode.
MICOM-3
CALL
LQA
MON
ALE
NET 1 1
USB
MON
CALL
SEND
PAGE
CHAN
More
ALL
NET
GRP
ANY
WILD
SELF
LQA
ON
OFF
SEND
PAGE
CHAN
MULT
More
NET
SEND
PAGE
CHAN
MON
ON
OFF
SEND
EDIT
CHAN
<->
SEND
EDIT
CHAN
<->
MULT
SEND
PAGE
GLOB
SEL
SEND
PAGE
CHAN
SEND
PAGE
CHAN
SEL
SEND
PAGE
CHAN
SEL
SEND
PAGE
CHAN
SEL
SEND
CHAN
SOUND
BDIR
SEND
EDIT
CHAN
<->
Figure 5. ALE Operator Menu

Table of Contents

Related product manuals