EasyManua.ls Logo

Micom 3f - Page 97

Micom 3f
164 pages
Print Icon
To Next Page IconTo Next Page
To Next Page IconTo Next Page
To Previous Page IconTo Previous Page
To Previous Page IconTo Previous Page
Loading...
Using the Programming Mode
79
CHAN
ALE
RAD
LANG
PRMT
OPTS
YES
NO
ACC ALE
AMP
TUNE
NONE
DPWRBAUD MST AST PTBP KBBP TONE ATTNADT CW DIMRCLV
More More
MICOM-3
MENU
I
LOCK
PROG
PSW
DIM
YES
NO
STORGET ERAS PWR
FREQ BAND MODE
BW
AGC
YES
NO
YES
NO
YES
NO
LOW
HIGH
YES
NO
0.25
0.5
0.8
YES
NO
YES
NO
LOW
MED
HIGH
MAX
1.2
2.4
4.8
9.6
LOW
MED
HIGH
MAX
SMPX
DPLX
RXO
TXO
LSB
USB
SSB
AME
PLT
SLOW
FAST
OFF
2.1
2.7
3.0
3.3
LSM
CW
MoreMore
1
10
.
.
.
.
.
.
.
.
.
.
.
.
.
.
LANG VP VCD
Option Option
ENG
FRNC
ESPA
PVT
CONF
ERAS
More
PVT
PK
LLB
BIT
VOL
1
8
.
.
.
.
.
.
.
.
.
.
1
8
.
.
.
.
.
.
.
.
.
.
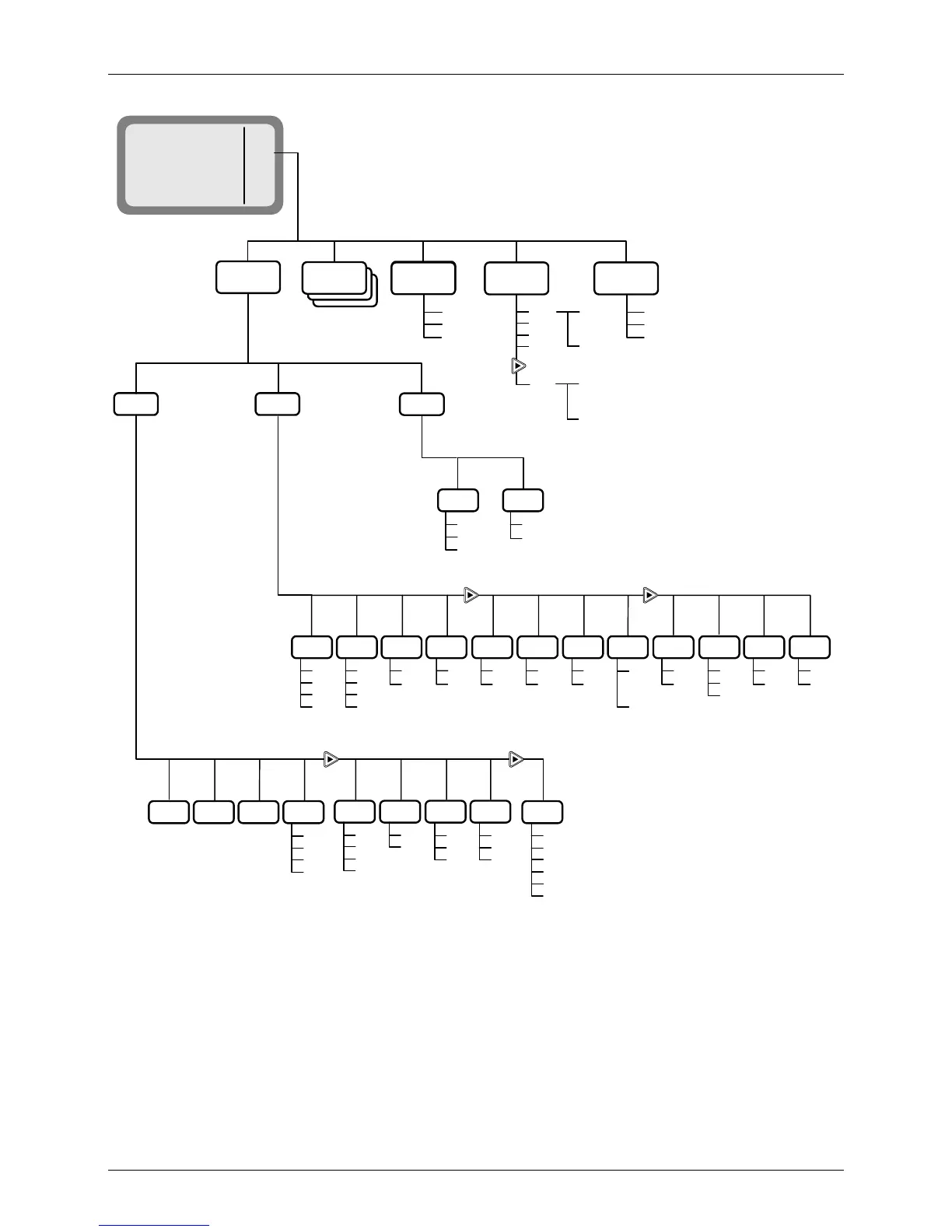
Figure 6. PROG Menu – Radio Parameters Programming

Table of Contents

Related product manuals