EasyManua.ls Logo

Mindray DP-50 PT - Page 194

Mindray DP-50 PT
261 pages
Print Icon
To Next Page IconTo Next Page
To Next Page IconTo Next Page
To Previous Page IconTo Previous Page
To Previous Page IconTo Previous Page
Loading...
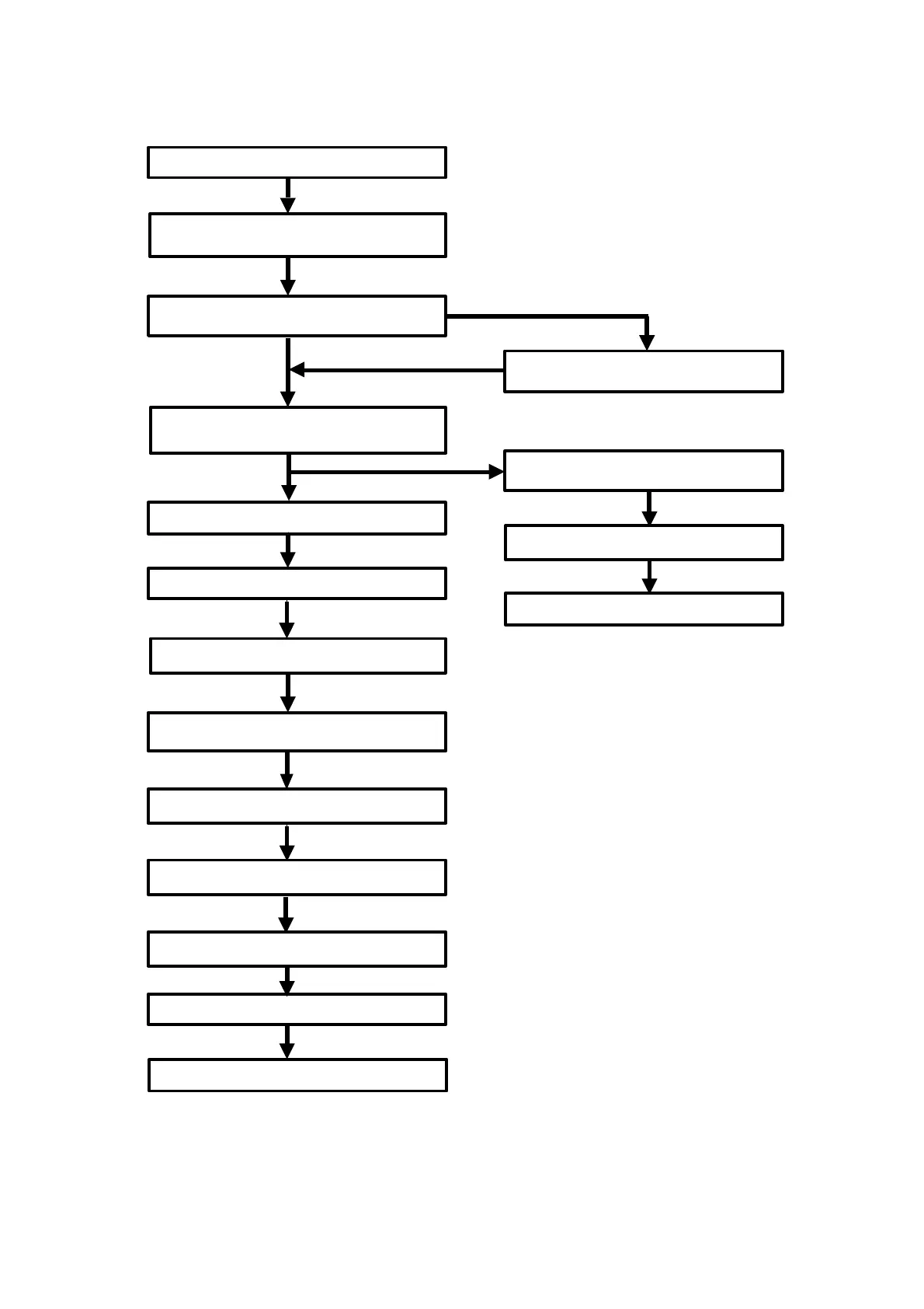
12-6 Probes and Biopsy
Procedures for operating (with biopsy function)
Inspection before examination
Connection to the ultrasonic
diagnostic system
Examinations
Biopsy procedure
Wiping off the ultrasound gel
Washing the transducer with water
Draining/drying
Immersion into disinfectant
Draining/drying
Inspection after use
Storage
Disconnection to the ultrasonic
diagnostic system
Sterilization of the needle-
guided bracket
Inspection after use
Storage
Rinsing the transducer in sterile water
Removing the transducer
from disinfectant

Table of Contents

Related product manuals