EasyManua.ls Logo

Mitutoyo AT211 - Checking the Maximum Travel Distance and Effective Length

Mitutoyo AT211
66 pages
Print Icon
To Next Page IconTo Next Page
To Next Page IconTo Next Page
To Previous Page IconTo Previous Page
To Previous Page IconTo Previous Page
Loading...
11
2 Setup for Installation
No. 99MBE011A
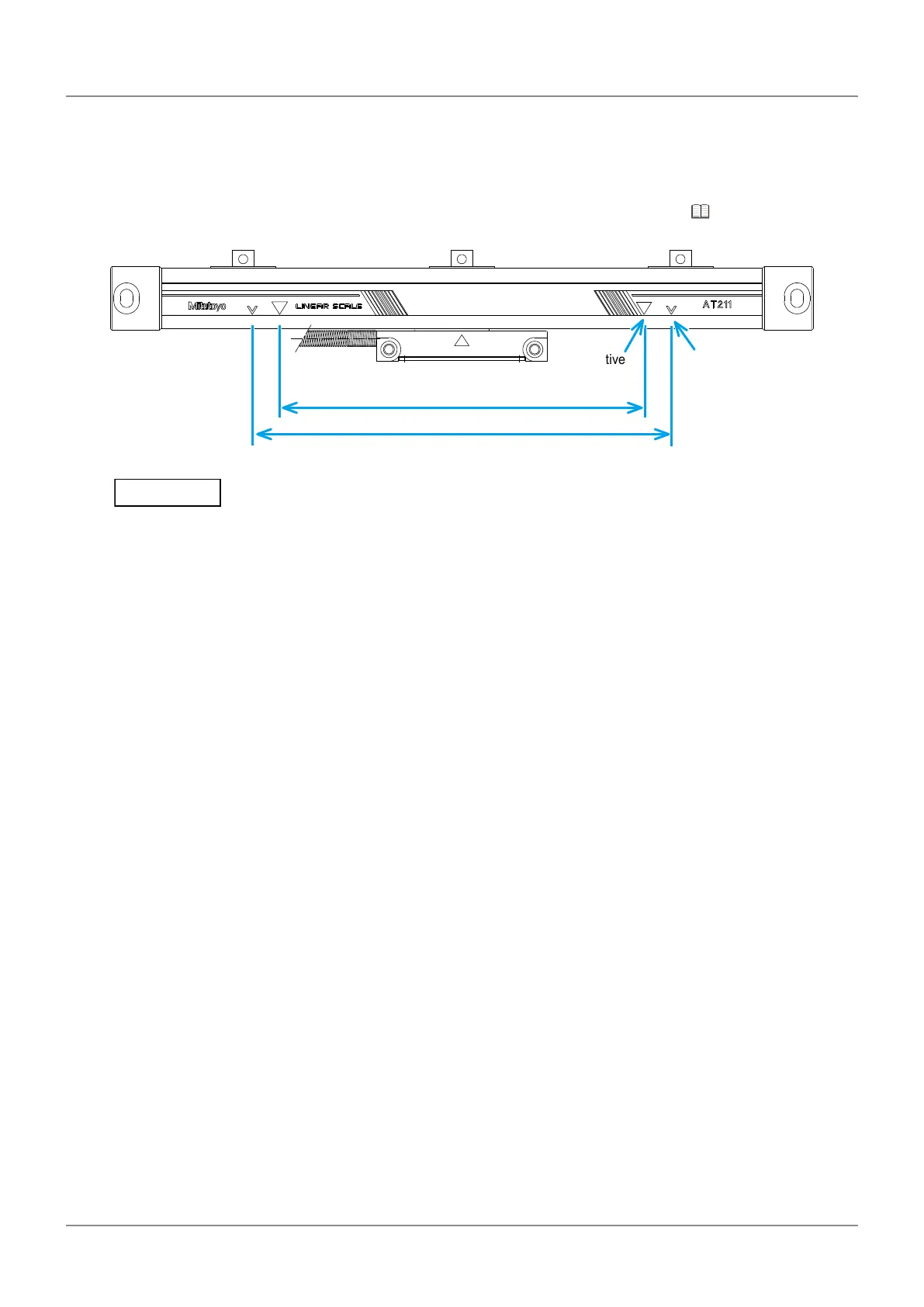
2.2.2 Checking the Maximum Travel Distance and E󰀨ective Length
Make sure that the scale's maximum travel distance (L
1
) is greater than the maximum travel distance
of the machine.
For details about the e󰀨ective length (L
0
) and the maximum moving amount (L
1
), see "4.6 External
View and Dimensional Drawings of the Scale Main Unit" (page 38)
E󰀨ective length: L
0
Maximum travel distance: L
1
Maximum
travel length
mark
E󰀨ective
length
mark
NOTICE
Be sure to check the maximum travel distance of the scale unit, but not the automatic feed rate of the machine.
Failure to do so will result in damage to the scale unit.
Tips
The specied accuracy guaranteed range is limited to within the e󰀨ective length.
When checking the travel range of the scale main unit installed on the machine, make sure that the max-
imum travel range of the machine main unit does not exceed the L
1
shown above, and that the required
accuracy range is within the L
0
shown above.
If the maximum travel distance or the e󰀨ective length of the scale main unit is insu󰀩cient, one of the follow-
ing actions is required:
- Reduce the travel distance of the machine by installing a mechanical stopper or changing the limit switch
position.
- Change the scale size.

Table of Contents

Related product manuals