EasyManua.ls Logo

Monitor GF1800 - Page 58

Default Icon
74 pages
Print Icon
To Next Page IconTo Next Page
To Next Page IconTo Next Page
To Previous Page IconTo Previous Page
To Previous Page IconTo Previous Page
Loading...
RESULT
| |
CHECKS
| |
RESULT
| |
REASON
| |
CORRECTIVE MEASURE
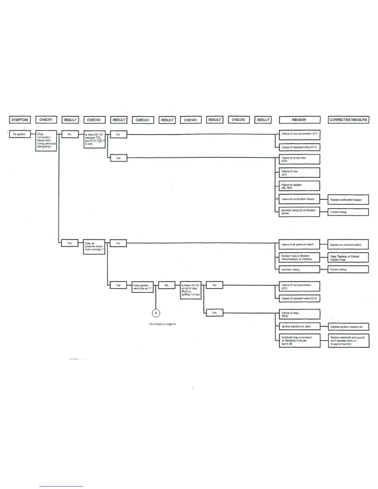
Go
to
Chart
on
page
54
Failure
of
microprocessor.
(IC1)
Failure
of
transistor
arrey.(IC13)
Failure
of
photo
triac.
(1C4)
Failure
of
triac.
(Q1)
Failure
of
resistor.
(R5,
R67)
Failure
of
combustion blower
Incorrect
wiring
of
combustion
blower.
Replace
combustion
blower.
Correct
wiring.
Failure
of air
pressure
switch.
Rubber Hose
is
Blocked,
Disconnected,
or
Cracked.
Replace
air
pressure
switch.
dear,
Replace,
or
Correct
Rubber
Hose.
Incorrect
wiring.
Correct
wiring.
Failure
of
microprocessor.
(IC1)
Failure
of
transistor
arrey.flC13)
Failure
of
relay.
(RL2)
Ignition transformer
open
Replace
ignition
transformer.
Electrode
Gap is
Incorrect,
or
Bectrode
Ends
are
bunt
Off.
Replace
electrode
and
ground
rod
if
severely
burnt,
or
re-gap
is
incorrect

Table of Contents

Related product manuals