EasyManua.ls Logo

MSA GM FL5000 - Page 12

MSA GM FL5000
77 pages
Print Icon
To Next Page IconTo Next Page
To Next Page IconTo Next Page
To Previous Page IconTo Previous Page
To Previous Page IconTo Previous Page
Loading...
12 FL5000 Multi-Spectrum Flame Detector US
3 Device Overview
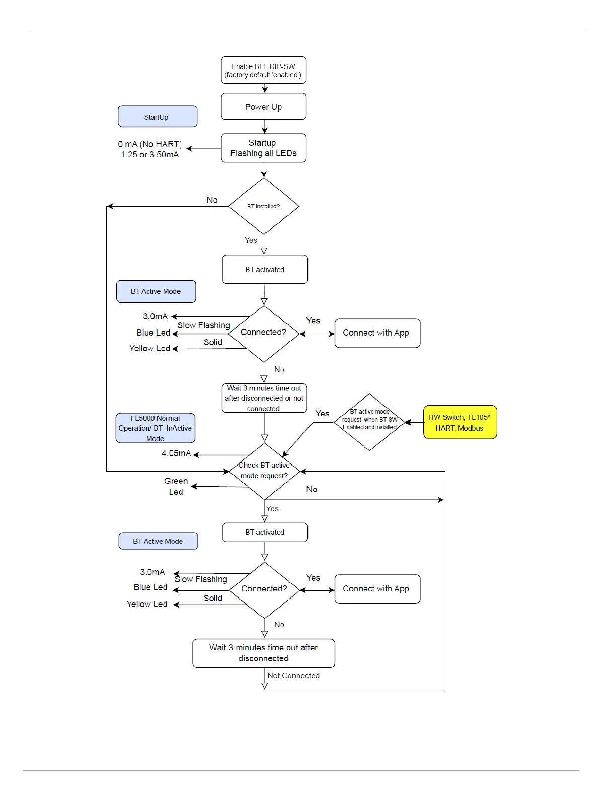
Activating Bluetooth Module from different switches.
* TL105: For Non-Latching alarm setup only, BT will be activated after the successful test lamp process completed (after
TL105 test lamp alarm).

Related product manuals