EasyManua.ls Logo

MSA GM FL5000 - Page 20

MSA GM FL5000
77 pages
Print Icon
To Next Page IconTo Next Page
To Next Page IconTo Next Page
To Previous Page IconTo Previous Page
To Previous Page IconTo Previous Page
Loading...
20 FL5000 Multi-Spectrum Flame Detector US
4 Principles of Operation
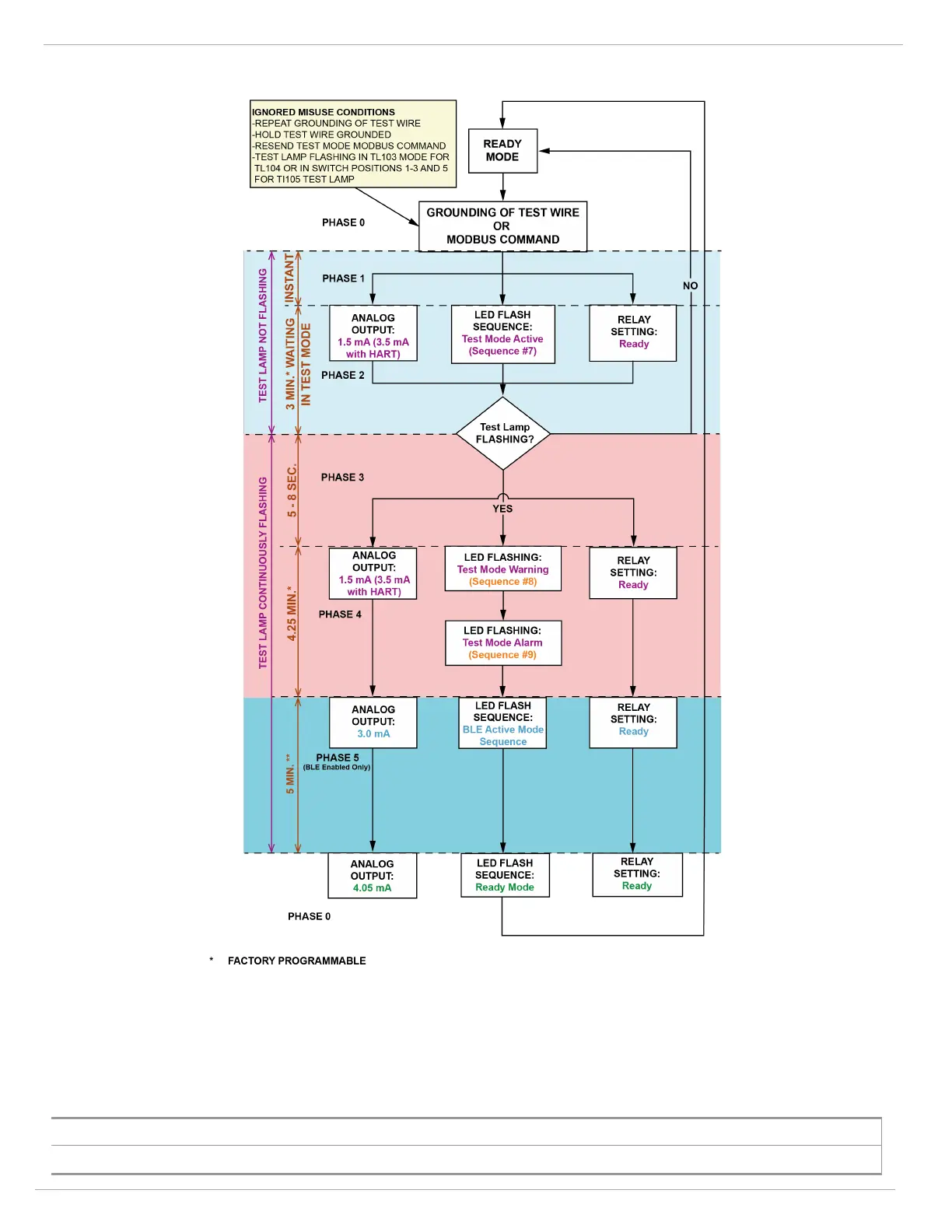
4.3.3 Modbus Command or Grounding Test Wire
Figure 9 Grounding of Test Wire or Modbus Command Options
Momentary grounding of a test wire or the Modbus test-mode-enable command causes the FL5000 to enter Test Mode.
Initiation of Test Mode is indicated by the analog output dropping to 1.5 mA (3.5 mA with HART and small HART current
disabled) and LED flashing in sequence shown in 4.1 LEDOperation Mode Definitions.
If initiating Test Mode via grounding of test wire or Modbus command, the Test Mode times out in 3 minutes.
Flashing of the Test Lamp in the Test Mode enabled via test wire or Modbus results in the following sequence of events:
After 5-8 seconds of the Test Lamp flashing in Phase 3:

Related product manuals