EasyManua.ls Logo

Nokia RM-632 - General Voltage Checking Troubleshooting

Nokia RM-632
188 pages
Print Icon
To Next Page IconTo Next Page
To Next Page IconTo Next Page
To Previous Page IconTo Previous Page
To Previous Page IconTo Previous Page
Loading...
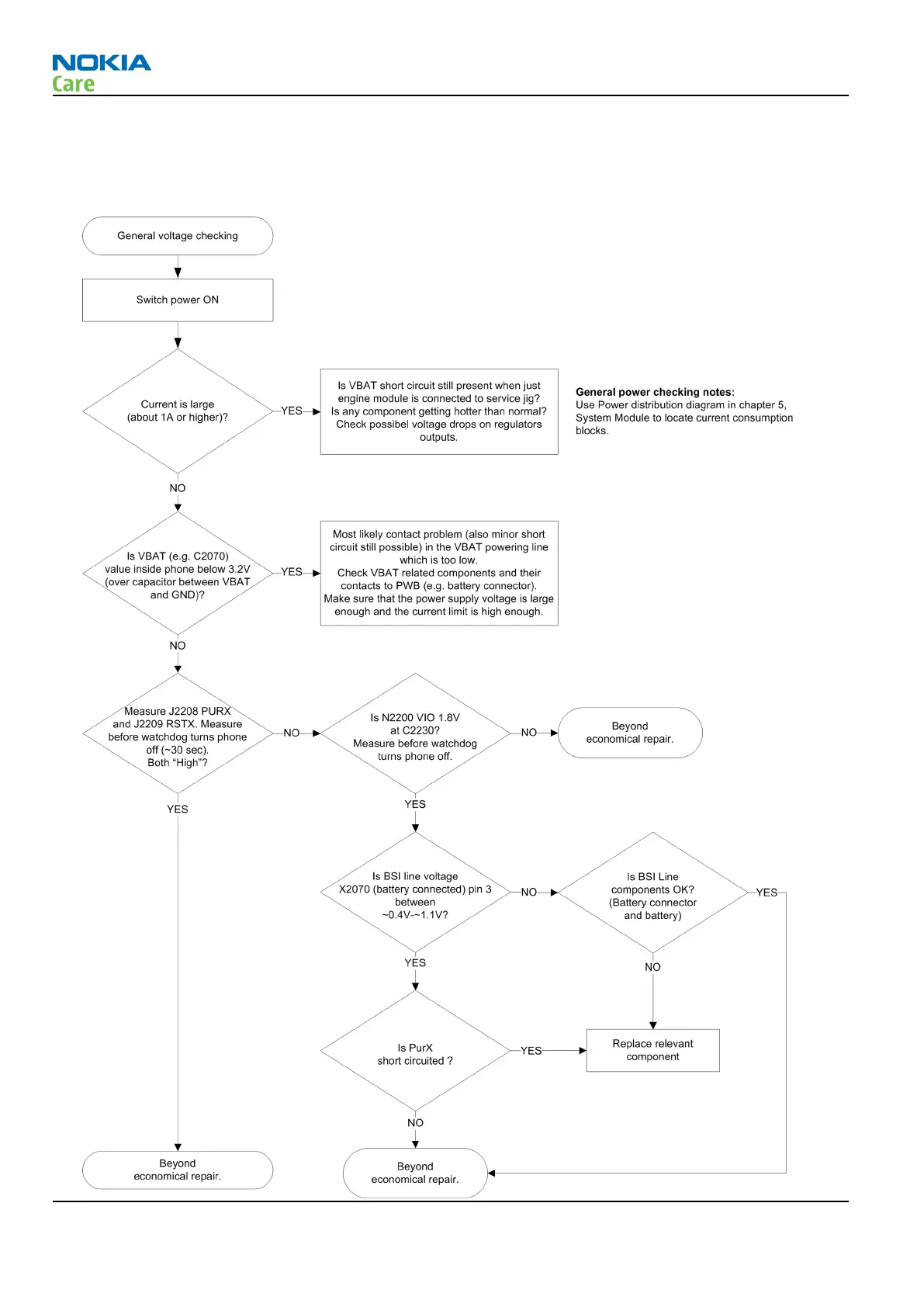
General voltage checking troubleshooting
Troubleshooting flow
RM-632; RM-634; RM-699
BB Troubleshooting and Manual Tuning Guide
Page 3 – 10 COMPANY CONFIDENTIAL Issue 3
Copyright © 2010 Nokia. All rights reserved.

Table of Contents

Related product manuals