EasyManua.ls Logo

Nokia RM-632 - Keymat Leds Troubleshooting; Display Module Troubleshooting; General Instructions for Display Troubleshooting

Nokia RM-632
188 pages
Print Icon
To Next Page IconTo Next Page
To Next Page IconTo Next Page
To Previous Page IconTo Previous Page
To Previous Page IconTo Previous Page
Loading...
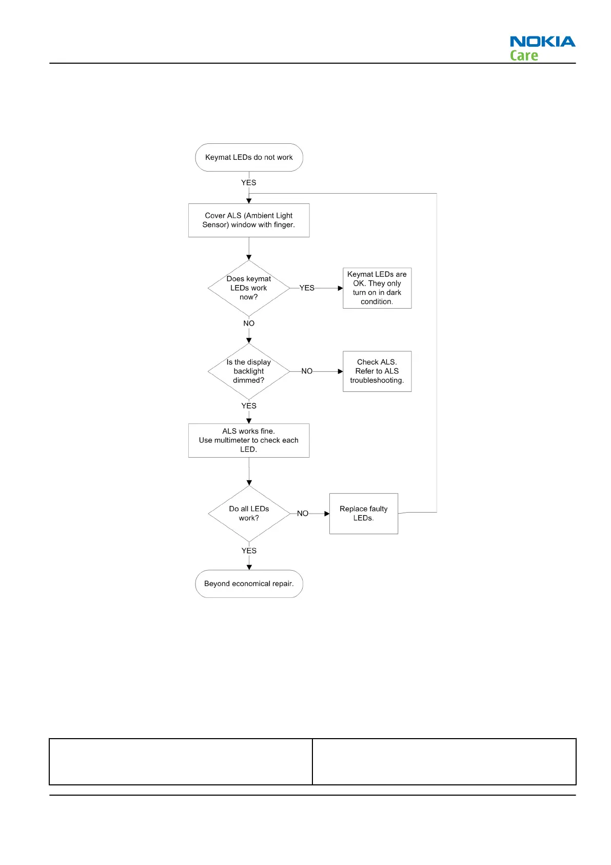
Keymat LEDs troubleshooting
Troubleshooting flow
Display module troubleshooting
General instructions for display troubleshooting
Context
The display is in a normal mode when the phone is in active use.
The operating modes of the display can be controlled with the help of
Phoenix
.
Table 6 Display module troubleshooting cases
Display blank There is no image on the display. The display looks
the same when the phone is on as it does when the
phone is off. The backlight can be on in some cases.
RM-632; RM-634; RM-699
BB Troubleshooting and Manual Tuning Guide
Issue 3 COMPANY CONFIDENTIAL Page 3 – 27
Copyright © 2010 Nokia. All rights reserved.

Table of Contents

Related product manuals