EasyManua.ls Logo

Omron NS5-SQ00 V2 Series - Page 254

Omron NS5-SQ00 V2 Series
286 pages
Print Icon
To Next Page IconTo Next Page
To Next Page IconTo Next Page
To Previous Page IconTo Previous Page
To Previous Page IconTo Previous Page
Loading...
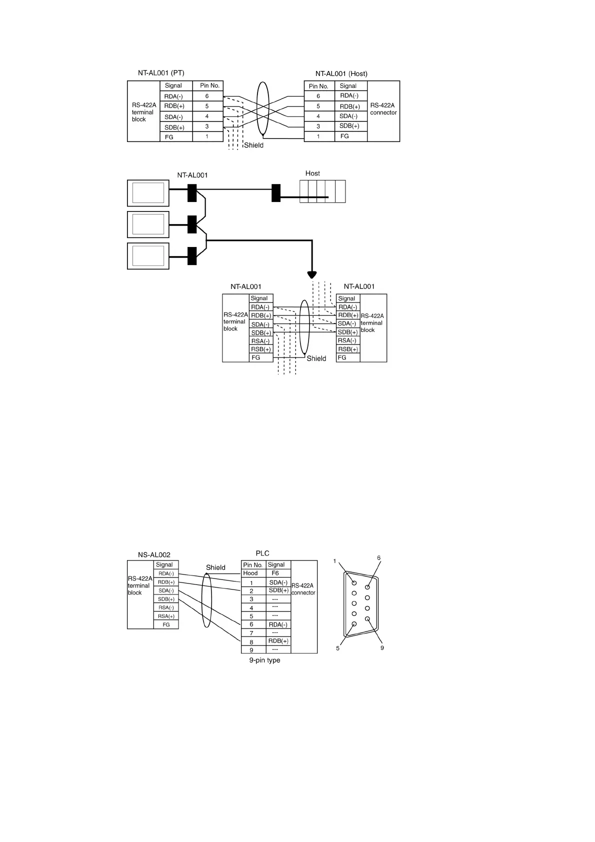
Appendix 5 Preparing Connecting Cables
Wiring Layout between NT-AL001 and NT-AL001 (RS-422A)
Wiring Layout to CS1G/H Serial Communications Boards, C200HX/HG/HE(-Z)
Communications Boards, CQM1H Serial Communications Boards, and
CVM1/CV Series Host Link Units
Applicable Units:
CS1G-CPU42(-V1), CS1G-CPU43(-V1), CS1G-CPU44(-V1),
CS1G-CPU45(-V1), CS1H-CPU63(-V1), CS1H-CPU64(-V1),
CS1H-CPU65(-V1), CS1H-CPU66(-V1), CS1H-CPU67(-V1),
C200HE-CPU32(-Z), C200HE-CPU42(-Z), C200HG-CPU33(-Z),
C200HG-CPU43(-Z), C200HG-CPU53(-Z), C200HG-CPU63(-Z),
C200HX-CPU34(-Z), C200HX-CPU44(-Z), C200HX-CPU54(-Z),
C200HX-CPU64(-Z), C200HX-CPU65-Z, C200HX-CPU85-Z,
CQM1H-CPU51, CQM1H-CPU61, CV500-LK201(COM port 2)
For details on processing shielded cable, refer to A-3-6 Handling the Shield on RS-
422A/485 Cables.
A-35

Table of Contents

Related product manuals