EasyManua.ls Logo

Omron OMNUC G5 R88D-KT50F - Page 280

Omron OMNUC G5 R88D-KT50F
632 pages
Print Icon
To Next Page IconTo Next Page
To Next Page IconTo Next Page
To Previous Page IconTo Previous Page
To Previous Page IconTo Previous Page
Loading...
4-13
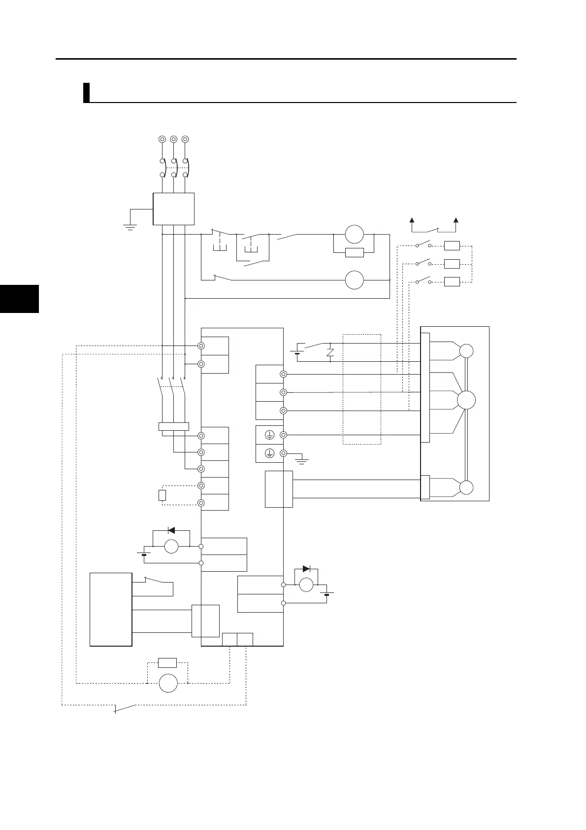
4-2 Wiring
OMNUC G5-SERIES AC SERVOMOTOR AND SERVO DRIVE USER'S MANUAL
4
System Design
R88D-KT150H with AC Power Supply Input
(*3)
(*2)
Reactor
(*6)
3-phase 200 to 230 VAC, 50/60 Hz
Noise filter (*1)
Main circuit contactor (*1)
Main circuit power supply
Surge suppressor (*1)
Servo alarm display
OMNUC G5-series
AC Servo Drive
Power cables
OMNUC G5-series
AC Servomotor
Encoder cables
Regeneration
Resistor
User-side
control
device
Surge suppressor
24 VDC
24 VDC
Ground to 100 Ω or less.
Ground to 100 Ω or less.
(*4) (*5)
RT
NFB
S
123
456
E
NF
PL
L1C
L2C
L1
L2
L3
ALMCOM
/ALM37
36
CN1
X
11
10
BKIR
BKIRCOM
XB
W
V
U
B
E
M
CN2
DC24V
CN1
CN1
B1
B2
TB1
TB1
TB1
X
XB
X
1MC
OFF ON X
1MC
1MC
DB1 DB2
2MC
2MC
Control cables
*1. Recommended products are listed in 4-3
Wiring Conforming to EMC Directives.
*2. Recommended relay: MY relay by
OMRON (24-V)
For example, MY2 relay by OMRON can
be used with all G5-series motors with
brakes because its rated induction load
is 2 A (24 VDC).
*3. There is no polarity on the brakes.
*4. Provide auxiliary contacts to protect the
system with an external sequence so
that a Servo ON state will not occur due
to deposition in the Dynamic Brake
Resistor.
*5. Use an external Dynamic Brake Resistor
of 1.2 Ω, 400 W.
*6. Install an external protective device,
such as a thermal switch. Monitor the
temperature of the external Dynamic
Brake Resistor.

Table of Contents

Related product manuals