EasyManua.ls Logo

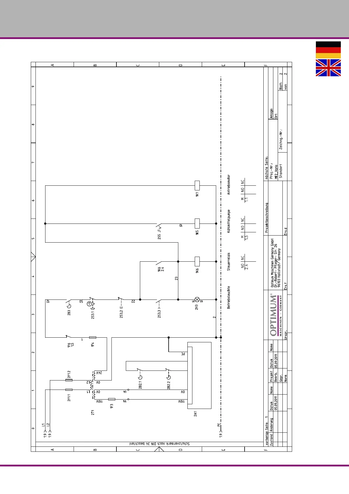
Optimum OPTIMILL MF 2V - Schaltplan 2 von 2 - Wiring Diagram 2 of 2

Optimum OPTIMILL MF 2V
80 pages
Print Icon
To Next Page IconTo Next Page
To Next Page IconTo Next Page
To Previous Page IconTo Previous Page
To Previous Page IconTo Previous Page
Loading...
OPTIMUM
MASCHINEN - GERMANY
Version 1.3.0 2016-12-16 66 Originalbetriebsanleitung
MF2 VarioDE | GB
6.9 Schaltplan 2 von 2 - Wiring diagram 2 of 2

Table of Contents

Related product manuals