EasyManua.ls Logo

Panasonic SA-PM4E - Main (1;2); Panel; Transformer

Panasonic SA-PM4E
68 pages
Print Icon
To Next Page IconTo Next Page
To Next Page IconTo Next Page
To Previous Page IconTo Previous Page
To Previous Page IconTo Previous Page
Loading...
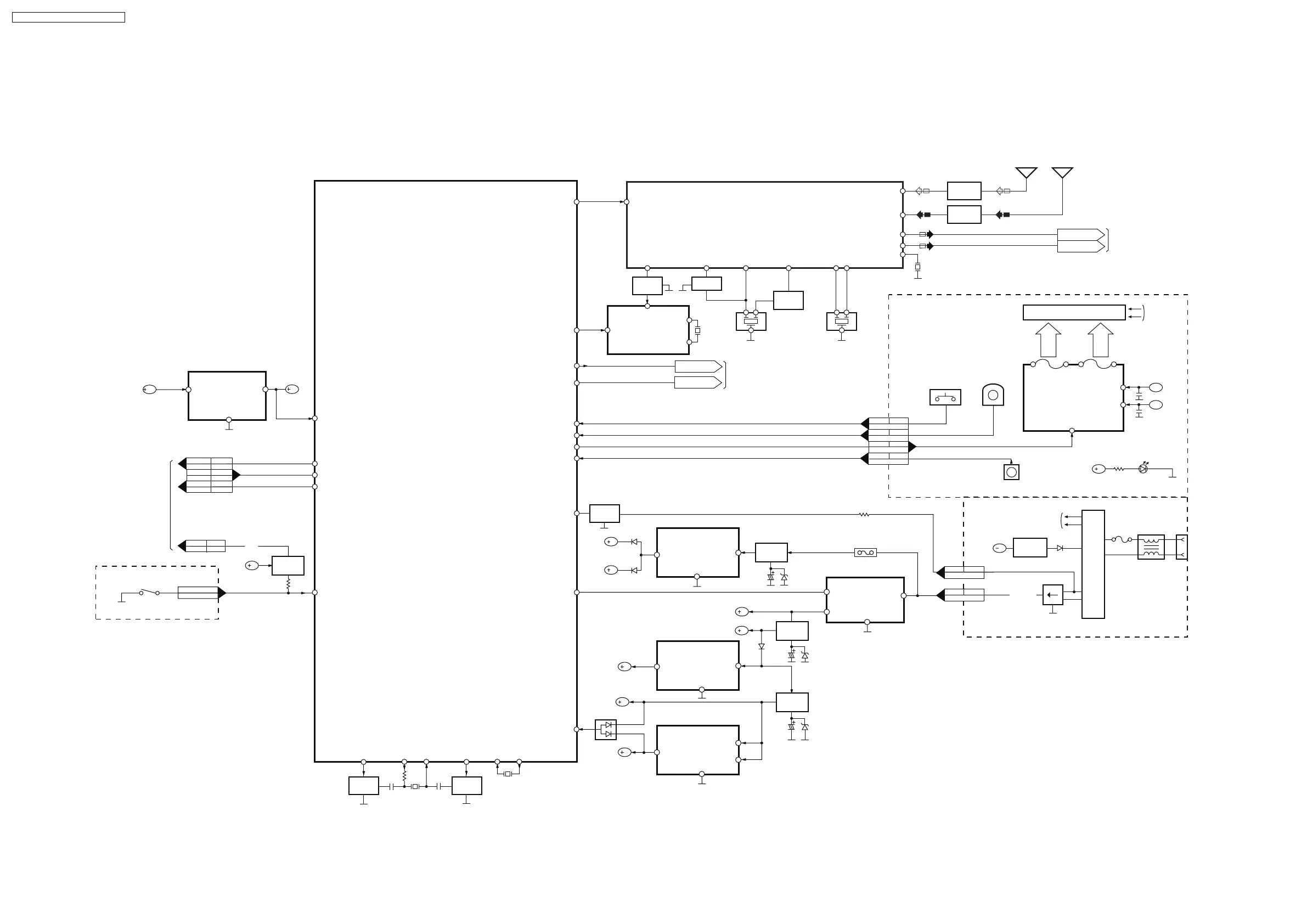
13.2. MAIN (1/2) / PANEL / TRANSFORMER
$
&
56#0&$;.'&
(.&4+8'
4&5+%
670'4
81.6#)'
4')7.#614
81.6#)'
4')7.#614
81.6#)'
4')7.#614
81.6#)'
4')7.#614
81.6#)'
4')7.#614
84
<
+%
%*$$
/+%41241%'5514
+%
/0'(<:9
+%
.%-/
+%
:
%$$
+%
+2
%&#<;;
+%
%$<)%
+%
%%##$%
+%
%%##$%
61%&5'481
$.1%-&+#)4#/
,-
#%+0.'6
/#+0
64#05(14/'4
+%
%'$'
=?2..A&1
=?2..A&+
=?2..A%.-
=?2..A%'
=?%'
=?&+
=?%.
=?&1
#/+(
(+.6'4
(+.6'4
(/#06 #/#06
(+.6'4
55
:
-*\
=?:1
=?(.A%5
=?(.A&#6#
=?(.A%.-
(.
(.&+52.#;
5')`5')
(41/
64#05(14/'4
/76'#
)4+&`)4+&



=?4&5A&#6#
=?4&5A%.-
=?/2:+0

=?&'6A176 =?$ =?#/+(+0 =?#//+: =?(/+(+0 =?(//+:
=?(/&'6
=?4176
=?.176
=?(/4(+0
=?#/4(+0
=?4&&#
=?:+0
=?:176
=?4&%.
:
/*\
=?:+
&8
8R
=?8&&
=?8&&
=?8R
%&
12'0%.15'
59+6%*
=?0456
=?#52A&#6#
=?#52A%.-
#52A&#6#
670'4A.'(6
670'4A4+)*6
#52A%.-
5;58
=?/76'#
=?81.A,1)
=?81.A,1)
=?-';
=?-';
=?4/6
=?(.A%5
=?(.A&#6#
=?(.A%.-
=?2%106A
=?&%&'6
=?8%%&'6
176
8%%
#8
84'(
&
&
5;58
%6.
)0&
%&8
8KP
8UVFD[
)0&
8%%&'6
59+6%*
3
3
3
&
&
8
&8
8
)0&
)0&
(.8
&
81.6#)'
4')7.#614
81.6#)'
4')7.#614
81.6#)'
4')7.#614
3
&
&


 
=?%&A/&#6#
=?%&A56#6
=?%&A/%.-
=?%&A12'0A59
=?4'56A59
=?$.-%-
=?%&456
=?%&A/.&
3
8
8
.#5'4&4+8'
59+6%*
:
/*\
=?15%
=?/$2
=?/$2
=?15%
/+%412
$'#62411(
59+6%*
3
/+%412
$'#62411(
59+6%*
3
(
.
#/2A8%%
&&
61(.
&+52.#;
3
82
81.6#)'
4')7.#614
&
176
8&&
5;58
855
8
84'(
&'6'%6
59+6%*
3
59+6%*
3
%(

%(
6
6
$
$
$
$
$
$
$
$
$
/#+02%$
%&','%62%$

%0 %0
%0 %0
%0 %0
%0 %0


%2
%0
%0
%0
%0
%0
%0

%0
%0
,9 %0
,9 %0
5#2/''$')/#+02#0'.%&','%664#05(14/'4$.1%-&+#)4#/
64#05(14/'42%$
61/#+0
$.1%-&+#)4#/
61/#+0
$.1%-&+#)4#/
81.7/',1)
-';59
2#0'.2%$
8R
8
4'/16'5'0514
8
SA-PM4E / SA-PM4EB / SA-PM4EG
40

Table of Contents

Related product manuals