EasyManua.ls Logo

Philips JL2.1E - Page 155

Philips JL2.1E
254 pages
Print Icon
To Next Page IconTo Next Page
To Next Page IconTo Next Page
To Previous Page IconTo Previous Page
To Previous Page IconTo Previous Page
Loading...
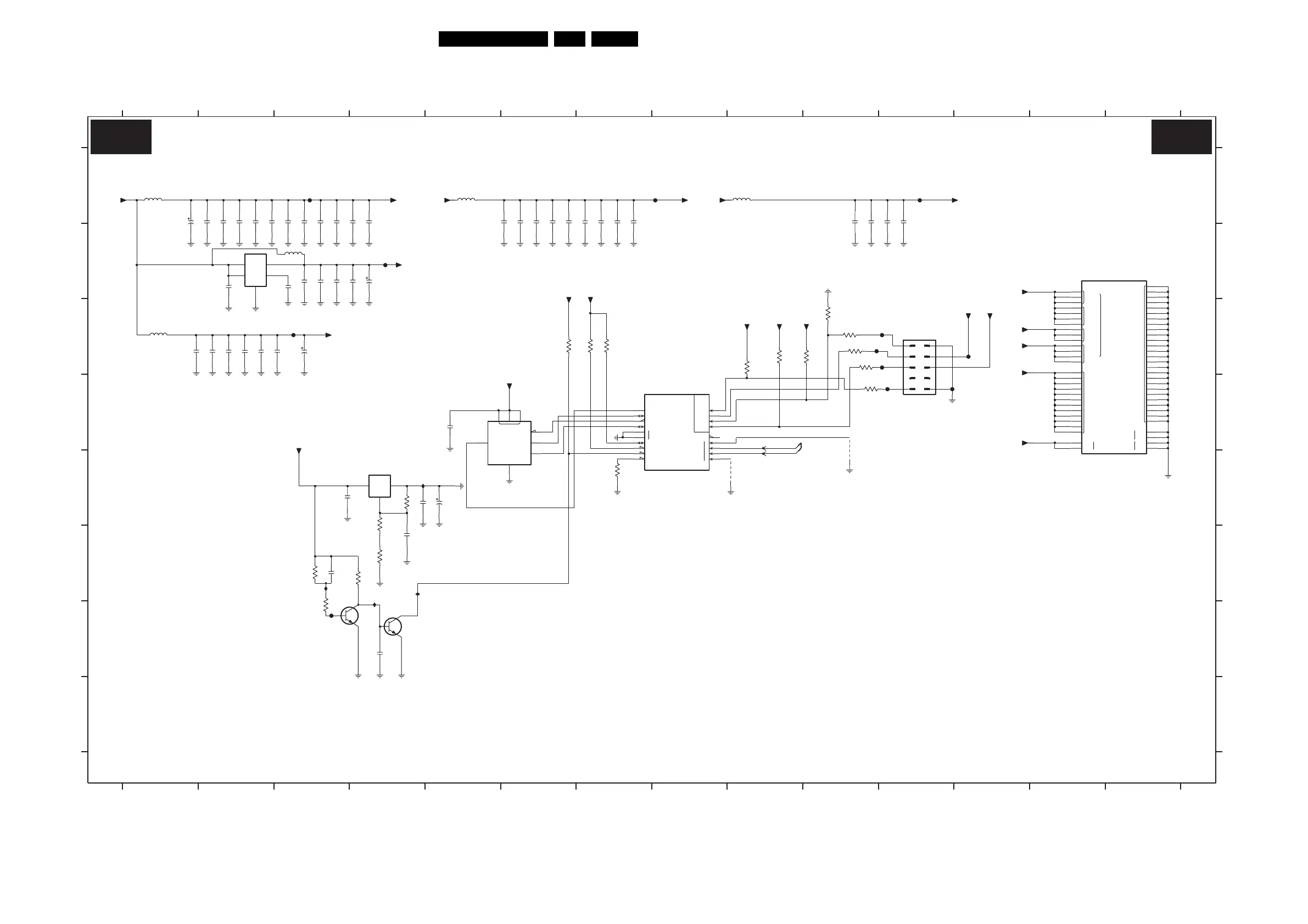
Circuit Diagrams and PWB Layouts
155JL2.1E AA 7.
SSB (v3): MOP: Supply
VCCA
GNDA
GNDG
GND
PLL2
BANK1
PLL2
PLL1
PLL1
VCCIO
PLL1
PLL2
BANK2
BANK3
BANK4
VCCINT
OUTIN
INH BP
COM
COM
OUTIN
DATA
GND
ASDI
DCLK
CS_
VCC
STATUS
2
1
0
CEO
TMS
TCK
TDO
TDI
SCAN
CLK
MSEL
3
ASDO
CSO
DCLK
DATA0
1
0
CE
CONFIG
CONF_DONE
E
7G00 B2
2G10 A4
D
G
3G12 C10
C
F
6
5G02 A1
5G03 C1
5G16 B32G04 A3
7G01 E4
7G02-1 G4
7G02-2 G4
B
A
FG08 B4
IG09 F3
IG10 F4
FG12 G3
FG09 A8
FG33 A11
FG34 C3
2G11 A1
2G32 A6
2G33 A6
3G05 G3
14
3G10 C93G06 E7
3G08 C7
94 12115
B
7 141310
9G01 E9
FG03 C11
FG01 C11
5G01 A52G01 A2
2G02 A2
2G03 A2
1
2G05 A4
2G06 A3
2G07 A3
7G03 D6
7G04-1 D8
7G04-6 B14
9G00 D9
H
2G36 A7
2G37 A7
2G50 A10
2G38 A7
2G35 A72G15 B3
2G16 B4
2G17 B3
2G12 B32G08 A3
2G13 B3
2G14 B3
2G31 A6
9101112
123
3G11 C93G07 C6
3G09 C7
2G51 A11
A
8
3G00 E4
3G01 E4
3G02 F4
3G03 F4
3G04 F3
C
D
E
F
3G15 C10
3G16 C10
3G17 D10
5G00 A9
2345678
2G39 A10
2G34 A6
IG12 F4
IG08 E4
FG06 C12
FG07 A3
2G09 A3
2G23 C2
2G24 C3
2G25 C3
2G30 A6
2G00 A2
2G18 B2
2G19 C2
2G20 C2
2G21 C2
2G22 C2
13
2G52 A11
2G53 D5
2G54 E5
2G55 E4
2G56 F4
2G57 E3
2G58 G4
2G59 F3
FG02 D11
FG04 C11
FG05 D12
3G13 C10
3G14 C10
G
H
1G02 C11
+2V5M
+3V3M
4V47u
2G25
+3V3M
+3V3M
+3V3M
6
1
+2V5M
BC847BS
7G02-1
2
2G31
1u0
4V47u
2G16
2G06
100n
100n
2G04
47R
60R
5G03
3G14
+2V5M
100n
2G36
100n
2G18
100n
2G09
FG09
2G08
100n
2G10
100n
4
BC847BS
7G02-2
5
3
IN
3
5
10n
2G15
7G00
LD2985BM25R
4
GND
2G35
100n
100n
2G14
2G13
100n
2G22
100n
147279
1G02
1
10
2
34
56
78
9
5G00
60R
+3V3M
F7
A3
P16
K11
C16
T3
L7
L10
T14
H7
H9
J8
J10
K7
C1
G6
P1
A14
F10
J12
H6
H11
A7
K9
T7
T10
A10
G8
G10
T16
A5
A12
F6
F8
F9
F11
G7
J6
J11
J5
K6
K8
K10
L6
A16
L8
L9
L11
T1
T5
T12
EP1C12F256C8
7G04-6
A1
G9
G11
H8
H10
J7
J9
Φ
POWER
FG33
2G54
47u 4V
100n
2G57
LD1117DT
1
GND
IN
3
OUT
2
FG34
7G01
100n
2G55
2G58
1n0
2G00
10n
10n
2G34
3G17
47R
FG06
FG02
FG03
2G03
10n
5G16
120R
100n
2G52
9G00
2G51
1u0
10n
2G50
2G39
10n
FG08
3G16
47R
FG07
IG09
10K
3G10
60R
5G01
+1V5M
+1V5PLL
+3V3
3G11
10K
10K
3G08
120R
5G02
100n
2G38
+3V3-SD
2G24
100n
3G04
+3V3M
+1V5
100K
3G00
1K0
2G11
47u 4V
2G32
2G37
100n
10n
+3V3M
+3V3
+3V3M
+3V3M
3G13
10K
K13
G4
H2
K4
J3
J2
J13
J14
H14
H15
J15
EP1C12F256C8
7G04-1
K3
H4
J4
G1
H1
G16
H16
H3
Φ
CONTROL
3G12
10K
3G06
1K0
3G07
10K
3G09
10K
+2V5M
IG08
FG05
100n
2G23
3G15
47R
FG04
3G05
33K
Φ
5
1
26
4
3
7
8
+1V5
EPCS4SI8
7G03
SCD
+1V5PLL
2G53
100n
+1V5M
1u0
2G56
3G02
10R
3G01
220R
+1V5
IG12
FG12
100n
2G21
100n
2G20
100n
2G19
IG10
9G01
2G30
10n
1u0
2G59
10n
2G02
2G01
10n
100n
2G12
100n
2G07
3G03
10K
1u0
2G05
2G33
10n
100n
2G17
FG01
DV-CLKIN
DV-CLKIN
MOP: SUPPLY
8204 000 8514.3
B9A B9A
F_15710_089.eps
190905
+1V5 +1V5PLL
+1V5M
+1V5M
+1V5PL
+3V3-SD
+1V5

Table of Contents

Related product manuals