EasyManua.ls Logo

Philips JL2.1E - Page 207

Philips JL2.1E
254 pages
Print Icon
To Next Page IconTo Next Page
To Next Page IconTo Next Page
To Previous Page IconTo Previous Page
To Previous Page IconTo Previous Page
Loading...
Circuit Descriptions, Abbreviation List, and IC Data Sheets
EN 207JL2.1E AA 9.
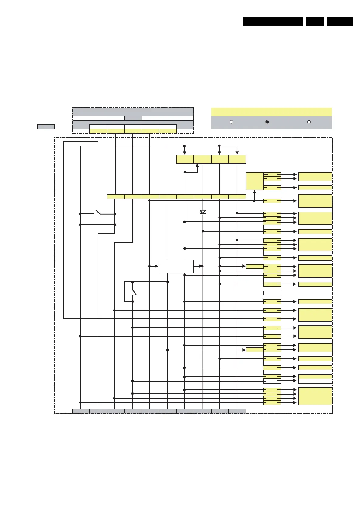
Figure 9-11 Supply distribution: SEMI STDBY Mode (mentioned values are indicative)
Su
pp
l
y
d.c. power:
25.39 W
a.c. power:
36.27 W
i Vtun +12VS +8V6 +5V2 +5V
power 0.13
14.40 3.10 0.66 7.10
(W)
DC-DC DC-DC DC-DC
12V/3.3V 12V/2.6V 12V/1.2V
(mA)
30
60
15
Serial Flash
(mA) 1200 360 124 1366 1200 250 1624 2420
9
1880
+12V switch 100
(by-passed)
180
250
Viper2 DDRs
540
240
300 PNX2015 DDR
+1.5V st. 880
60
+5V2S switch
10
(by-passed)
150
Spider DDR
30
NAND Flash
270
4
620
100
150
3V3 stab.
300
150
MOP
116
Ethernet
314 USB 2.0 controller
0+3 USB
p
orts
(
ext.
)
10
31
90
50
+12VSW +12VS +8V6 +5V2S +5V2 +5V +3V3 +2V5D +2V5 +1V2
JAGUAR ANALOG SUPPLY DISTRIBUTION IN SEMI-STANDBY MODE
Jaguar Analog 2K5 SSB
+2V5D stabilizer
(standby mode)
Spider
LEDs + IR sensor
(ext. SSB)
Stdb uP
PNX2015
1.2V
and
3.3V
stabilizers
+2V5D
stabilizer
Viper2
Audio + I/O
PNX2015
MPIF1 + MPIF2
Tuner 1 +Tuner 2
HDMI
STANDBY ONSEMI-STANDBY
F_15400_007.eps
100505

Table of Contents

Related product manuals