EasyManua.ls Logo

Printronix M4L - Printer Settings via LCD Menu; Main Menu Categories and Print Setup

Printronix M4L
60 pages
Print Icon
To Next Page IconTo Next Page
To Next Page IconTo Next Page
To Previous Page IconTo Previous Page
To Previous Page IconTo Previous Page
Loading...

35
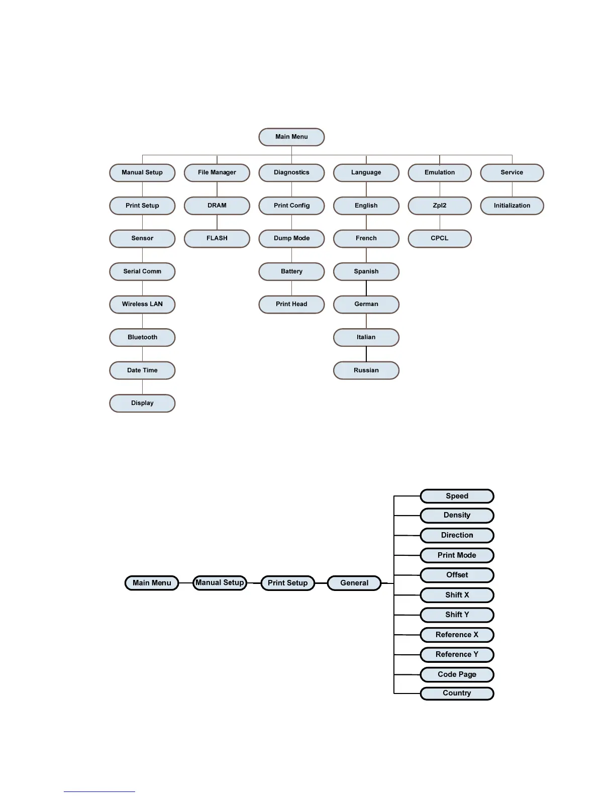
Using the LCD to Set the Printer
There are 6 categories for the main menu. You can easily set the settings of the printer without
connecting it to a computer. Please refer to the following sections for more details.
Print Setup for General

Other manuals for Printronix M4L

Related product manuals