EasyManua.ls Logo

Sharp MX-M260 - Fusing Unit, Power Supply Unit Section (P5)

Sharp MX-M260
137 pages
Print Icon
To Next Page IconTo Next Page
To Next Page IconTo Next Page
To Previous Page IconTo Previous Page
To Previous Page IconTo Previous Page
Loading...
MX-M260/M310/M260N/M310N ELECTRICAL SECTION 10 - 7
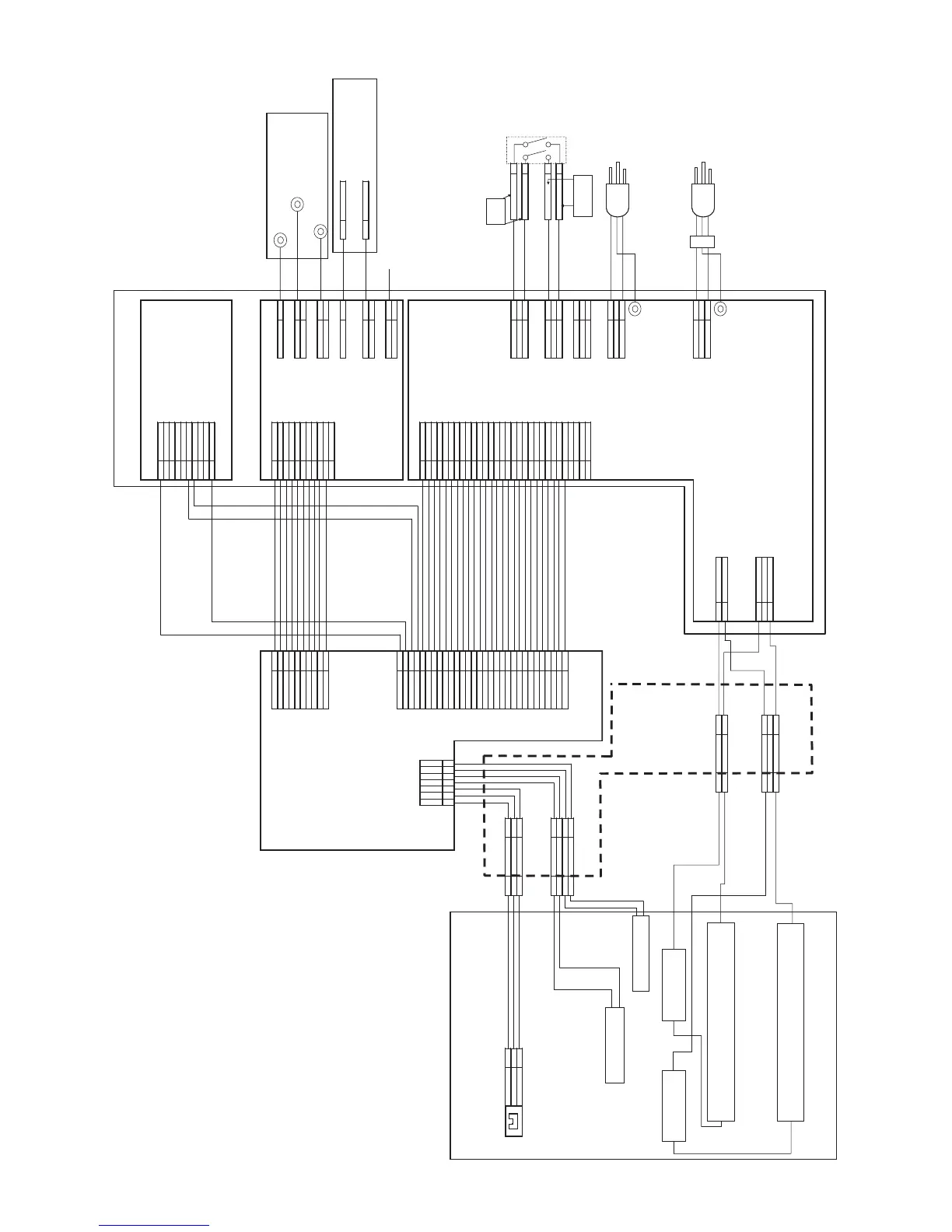
E. Fusing unit, Power supply unit section (P5)
CN20(B10B-PH-K-S)
24VOP
(N.C)
24VOP
(N.C)
24VOP
(N.C)
+3.3V
+5V
D-GND
D-GND
(N.C)
P-GND
(N.C)
P-GND
P-GND
CN12(B10B-PASK-1) CN1(B11B-PH-K-S)
DGND DGND
#187(B1)[RD]
SW24V SW24V MHV
TCDA# TCDA#
DHVREM/ DHVREM
CN21(B2P-VH_BL_Blue)
THV-REM/ THV-REM MCCASE
DVBSPWM/ DVBSPWM N.C
MHVREM/ MHVREM
THVREM THVREM
CN101(B2P-VH_White)
GBPWM/ GBPWM GB
DVBSREM/ DVBSREM N.C
(N.C)
N.C
#187(B201)[WH]
THV
THV
CN301(B2P-VH_BK_Black)
DHV
DHV
N.C
CN401(B2P-VH_RD_Red)
DVBS
CN10(B30B-PUDSS-1)
GND
24V1
P-GND
D-GND
CN19(S7B-PH-K-S)
D-GND
CN101(B30B-PNDZS-1)
+12V +12V
3.3Vsub Sub3.3V
+3.3V +3.3V
+3.3V +3.3V
+5V +5V
D-GND D-GND
D-GND D-GND
D-GND D-GND
+24V +24V
P-GND P-GND
/PR /PR
FW FW
POFFR# P-OFF
5Vsub Sub5V
BU03P-TR-P-H
3.3Vsub Sub3.3V
+3.3V +3.3V
CN2(B03P-VL-R)
+5V +5V
1
D-GND D-GND
RHNR-3-H RHNR-3-H
D-GND D-GND
1
D-GND D-GND
D-GND D-GND
+24VINT +24VINT
CN3(B03P-VL-B)
BU04P-TR-P-H
+24VINT +24VINT AC-LIVE IN
1
P-GND P-GND N.C
HLOUT2 HLOUT2 AC-NEUT IN
1
HLOUT1 HLOUT1
(N.C)
D-GND
CN102(B3B-PH-K-S)
RHNR-4-H RHNR-4-H
(N.C)
D-GND /PSFAN
(N.C)
(N.C)
P-GND N.C
(N.C)
(N.C)
FAN-C GND
(N.C)
CN1(B03P-VL)
LIVE
N.C
NEUTRAL
CN1(B03P-VL)
LIVE
N.C
NEUTRAL
VLP-02V VLR-02V
CN5(B2P-VL)
CN6(B2P3-VH)
VLP-03V VLR-03V
HL-OUTPUT1
N.C
HL-OUTPUT2
TC HIGH VOLTAGE
HOLDER
AC-NEUT OUT
N.C
AC-LIVE OUT
5
6
8
1
292250-3
1
2
3
1
2
3
1
2
2
1
1
1 5V(PullUp) 3
2 DGND
3 RTH2
PDPX 1
5V(PullUp)
1 RTH1 4
2
3
DGND
PDPX
3
1
2
3
1
PDPX 1
1 LIVE2
2
2 DGND 3
4 DGND
5V(PullUp) 3
DGND 2
4
7
12
19
1
6
HL-OUTPUT2 3
1
10
LIVE1 1
2 N.C 2
4
5
6
7
2 HL-OUTPUT1 2
RTH1
DGND
RTH2
DGND
1
2
3
1
9
13
7
8
9
10
2
1
2
3
3
20
18
30
26
-
-
2
-
1
1
2
-
1
1
3
2
4
5
6
21
28
1
2
3
10
22
16
14
5
24
17
2
3
8
15
29
23
7
29
2
4
6
8
25
27
1
2
11
7
5
3
4
6
8
9
14
25
16
27
2
7
10
9
11
13
1
3
5
19
2 LIVE2
9
11
3
4
18
28
30
20
24
26
10
LIVE1
22
17
21
23
15
12
SW OUT (NEUTRAL)
SW OUT (LIVE)
SW IN (NEUTRAL)
SW IN (LIVE)
HV PWB
SOKET
FGND
MCU PWB
LVPS PWB (1/2)
HARNESS GUIDE
HEATER LAMP 1 (CENTER)
HEATER LAMP 2 (SIDE)
THERMOSTAT 2 THERMOSTAT 1
THERMISTER 1
THERMISTER 2
<DUPLEX PAPER OUT SENSOR>
[FUSING UNIT]
LVPS PWB (2/2)
[POWER SUPPLY UNIT]
<AC SW>
FGND
MHV
MCCASE
GB
(To P06)
Black
Black
White
White
172076-7(RED)
or
PS-250-R(RED)
Brown
White
172076-1
or
PS-250

Table of Contents

Other manuals for Sharp MX-M260

Related product manuals