EasyManua.ls Logo

SICK MRS1000 - Connecting the Device Electrically

SICK MRS1000
64 pages
Print Icon
To Next Page IconTo Next Page
To Next Page IconTo Next Page
To Previous Page IconTo Previous Page
To Previous Page IconTo Previous Page
Loading...
+24 V
OUT8
+0 V
OUT7
IN/OUTx
OUT6 OUT5
+24 V
IN1IN2IN3IN4
GND
PWR
5
4
3
2
1
I/O
8
7
6
5
4
3
2
1
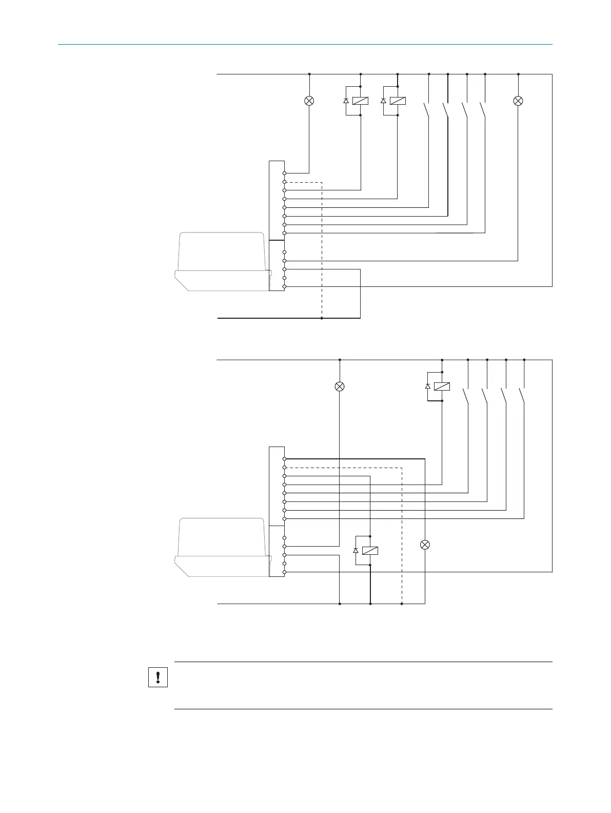
Figure 40: Connection example with NPN outputs and active high inputs
+24 V
+0 V OUT7IN/OUTxOUT6
OUT5
+24 V
IN1IN2IN3IN4
GND
PWR
5
4
3
2
1
I/O
8
7
6
5
4
3
2
1
OUT8
Figure 41: Connection example with push-pull outputs and active high inputs
6.5
Connecting the device electrically
NOTICE
Observe the wiring instructions (see "Wiring instructions", page 36) and prerequisites
for safe operation (see "Prerequisites for safe operation of the device", page 37).
1. Ensure the voltage supply is not connected.
2. Connect the device according to the connection diagram, see "Connection dia‐
gram", page 39.
Examples for the connection options, see "Connection options", page 41.
6 ELECTRICAL INSTALLATION
42
O P E R A T I N G I N S T R U C T I O N S | MRS1000 8020494/1AZF/2021-05-10 | SICK
Subject to change without notice

Table of Contents

Other manuals for SICK MRS1000

Related product manuals