EasyManua.ls Logo

Sony DCR-TRV950 Network Function - Page 33

Sony DCR-TRV950 Network Function
256 pages
Print Icon
To Next Page IconTo Next Page
To Next Page IconTo Next Page
To Previous Page IconTo Previous Page
To Previous Page IconTo Previous Page
Loading...
33
Recording – Basics
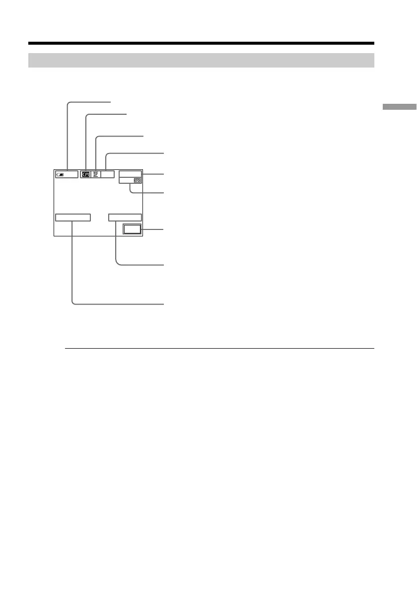
Indicators displayed in the recording
Indicators are not recorded on tapes.
Remaining battery time indicator during recording
The remaining battery time indicator roughly indicates the continuous recording time.
The indicator may not be correct, depending on the conditions in which you are
recording. When you close the LCD panel and open it again, it takes about one minute
for the correct remaining battery time in minutes to be displayed.
Time code
The time code indicates the recording or playback time, “0:00:00” (hours : minutes :
seconds) in CAMERA and “0:00:00:00” (hours : minutes : seconds : frames) in VCR.
You cannot rewrite only the time code.
Remaining tape indicator
The indicator may not be displayed accurately depending on the tape.
Recording data
The recording data (date/time or various settings when recorded) are not displayed
while recording. However, they are recorded automatically on the tape. To display the
recording data, press the DATA CODE button during playback. You can also use the
Remote Commander for this operation (p. 41).
Recording a picture
0:00:01
45min
50min
REC
JUL 4 2002
12:05:56PM
FN
Recording mode
Cassette memory
This appears when using a cassette with cassette memory.
Time
The time is displayed about five seconds after the
power is turned on.
Date
The date is displayed about five seconds after the
power is turned on.
STBY/REC
Remaining battery time
Time code/Tape counter
Remaining tape
This appears after you insert a cassette and record or
play back for a while.
FN button
Press this button to display operation buttons on the
LCD screen.

Table of Contents

Related product manuals