EasyManua.ls Logo

Sony HCD-GN1300D - Block Diagram - Main Section

Sony HCD-GN1300D
104 pages
Print Icon
To Next Page IconTo Next Page
To Next Page IconTo Next Page
To Previous Page IconTo Previous Page
To Previous Page IconTo Previous Page
Loading...
HCD-GN1300D
HCD-GN1300D
2828
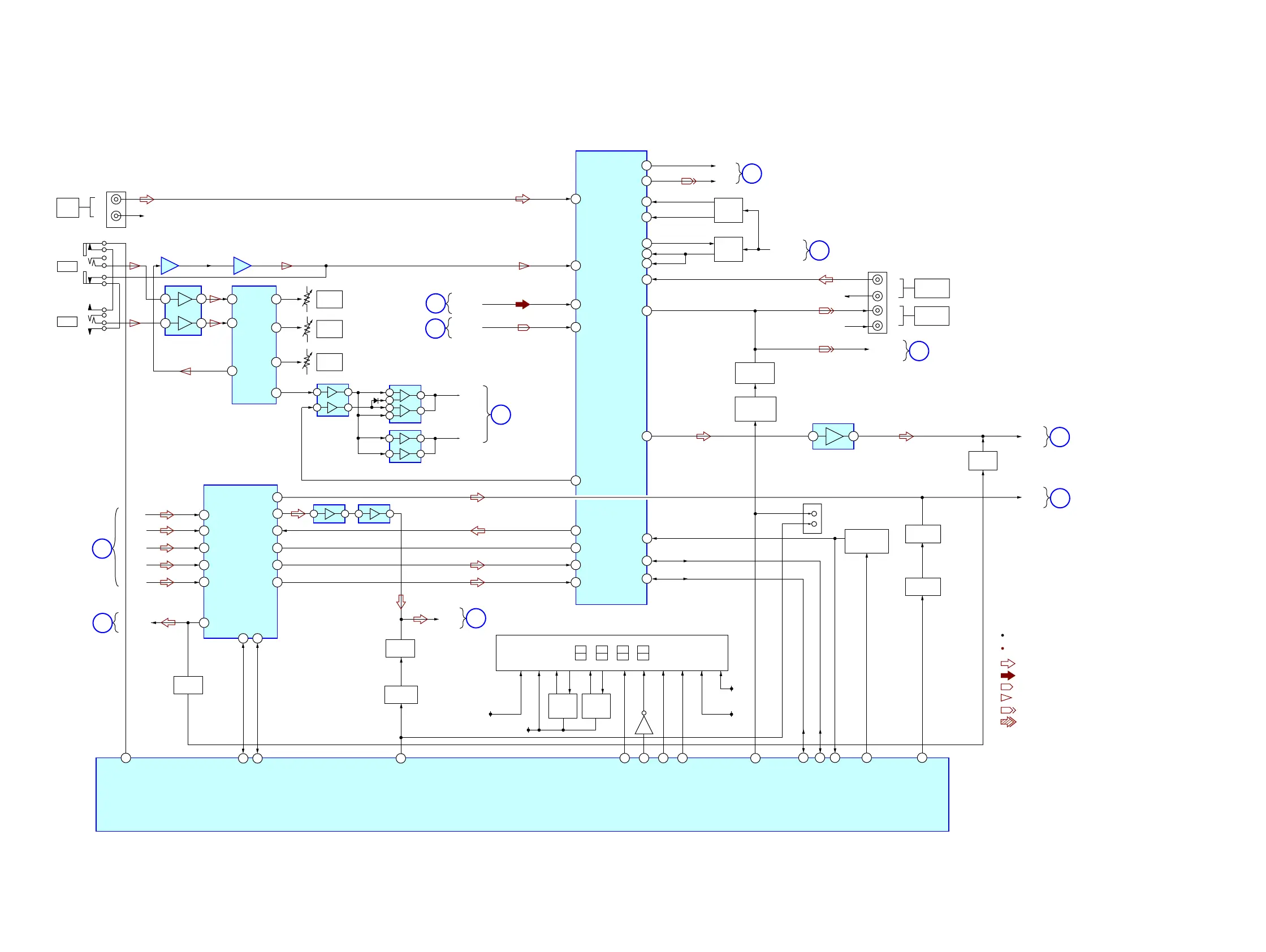
6-4. BLOCK DIAGRAM – MAIN Section –
FLUORESENT INDICATOR TUBE
8
CIG-CLK
CIG-BK
CIG-DATA
CIG-LATCH
VF+
VF-
D+3.3V
+VG
35 282637
15 31113
ND900
1012484546 479
Q901
Q903Q902
SWITCH SWITCH
J1000(2/2)
MIC AMP
IC1101
RV1001
VOL
MIC 1
MIC-DET
R2A15216FP_CLK
R2A15216FP_ DATA
LINE MUTE
IC100 (3/6)
SYSTEM CONTROL
9
VACS
7
52 53 51
METER-LEVEL
-INPUT
70
VAC-IN
69
R-CH
L
R
VIDEO
IN
SWITCH
Q178
SWITCH
Q128
Q127, Q177
MUTE
Q108, Q109
AUDIO OUT
MUTE
ST-L
TAPE-L
TAPEREC-L
DBFB F/B
R-CH
R-CH
R-CH
L-IN
44
TAPE-L
8
SA1(KARAOKE
SCORING L+R)
43
ST-L
40
VIDEO-L
FL-IN
26
OUTL
45
TV/SAT-L
36
RECBL
27
BB2L
48
REFOUT
28
BB1L
DATA
21
22
CLK
RECAR
RECAL
RV1101
VOL
MIC 2
RV1102
VOL
ECHO
J1003
MIC 2
METER LEVEL
SWITCH
IC252
FR PREAMP
AUDIO-OUT
-MUTE/CLK
33
37
6
IC1100
DIGITAL ECHO
IC102
SURROUND VOLUME CONTROL
MIC AMP
IC1000 (1/2)
MIC AMP
IC1000 (2/2)
52
DPLL/SURL
42
CD-L
30
TONEOUTL
23
SW-OUT
46
MIC
J1002
MIC 1
BB1R
BB2R
17
16
5
3
7
1
15
29
6
5
7
21
IC2000
MIC/MUSIC AMP
IC2002
COMPARATOR
IC2001
COMPARATOR
D2004
-2008
SCORE
XVOICE
5
3
7
1
5
3
5
3
6
2
7
1
7
1
34
38
3
15
FL_OUT
L-LPFOUT
SL_EXTIN
SW_IN
37
L_LPFIN
41
FL_LPFIN
14
LFE_VOLIN
13
C_LPIFIN
6
LT
FL
SW
FC
25
C_OUTCTR_IN
SW-IN
SL
SL_LPFIN
29
SL_OUT
Q210
17
DATA
21
M61530FP_DATA
M61530FP_CLK
18
CLK
22
SW-MUTE/RXD-1
32
24
SW_OUT
OP AMP
IC253 (1/2)
OP AMP
IC253 (2/2)
CLK1
RXD1
CN001 (2/3)
(FOR PROGRAMMING)
J200
L
R
SAT/TV-IN
IN
L
R
AUDIO
OUT
SL-IN
IC101
INPUT SELECT SWITCH,
GRAPHIC EQUALIZER CONTROL,
ELECTRICAL VOLUME
Q272
MUTE
Q507
SW MUTE
Q271
MUTE
Q250
MUTE
Q245
MUTE
Q290
MUTE
3157
18
27
RF/SERVO
SECTION
(Page 25)
AMP
SECTION
(Page 29)
TAPE/TUNER
SECTION
(Page 27)
AMP
SECTION
(Page 29)
AMP
SECTION
(Page 29)
AMP
SECTION
(Page 29)
AMP
SECTION
(Page 29)
RF/SERVO
SECTION
(Page 25)
RF/SERVO
SECTION
(Page 25)
TAPE/TUNER
SECTION
(Page 27)
TAPE/TUNER
SECTION
(Page 27)
: AUDIO
: TAPE PLAY (DECK B)
: MIC
: TUNER
Signal Path
R-CH is omitted due to same as L-CH.
: REC
: DVD PLAY
J
I
D
N
M
F
B
A
G
L
C

Table of Contents

Related product manuals