EasyManua.ls Logo

Sony HCD-GN1300D - Schematic Diagram - DMB18 Board (5;5)

Sony HCD-GN1300D
104 pages
Print Icon
To Next Page IconTo Next Page
To Next Page IconTo Next Page
To Previous Page IconTo Previous Page
To Previous Page IconTo Previous Page
Loading...
HCD-GN1300D
HCD-GN1300D
3939
1 2 3 4 5 6 7 8 9 10 11 14 1512 13
A
B
C
D
E
F
G
H
I
J
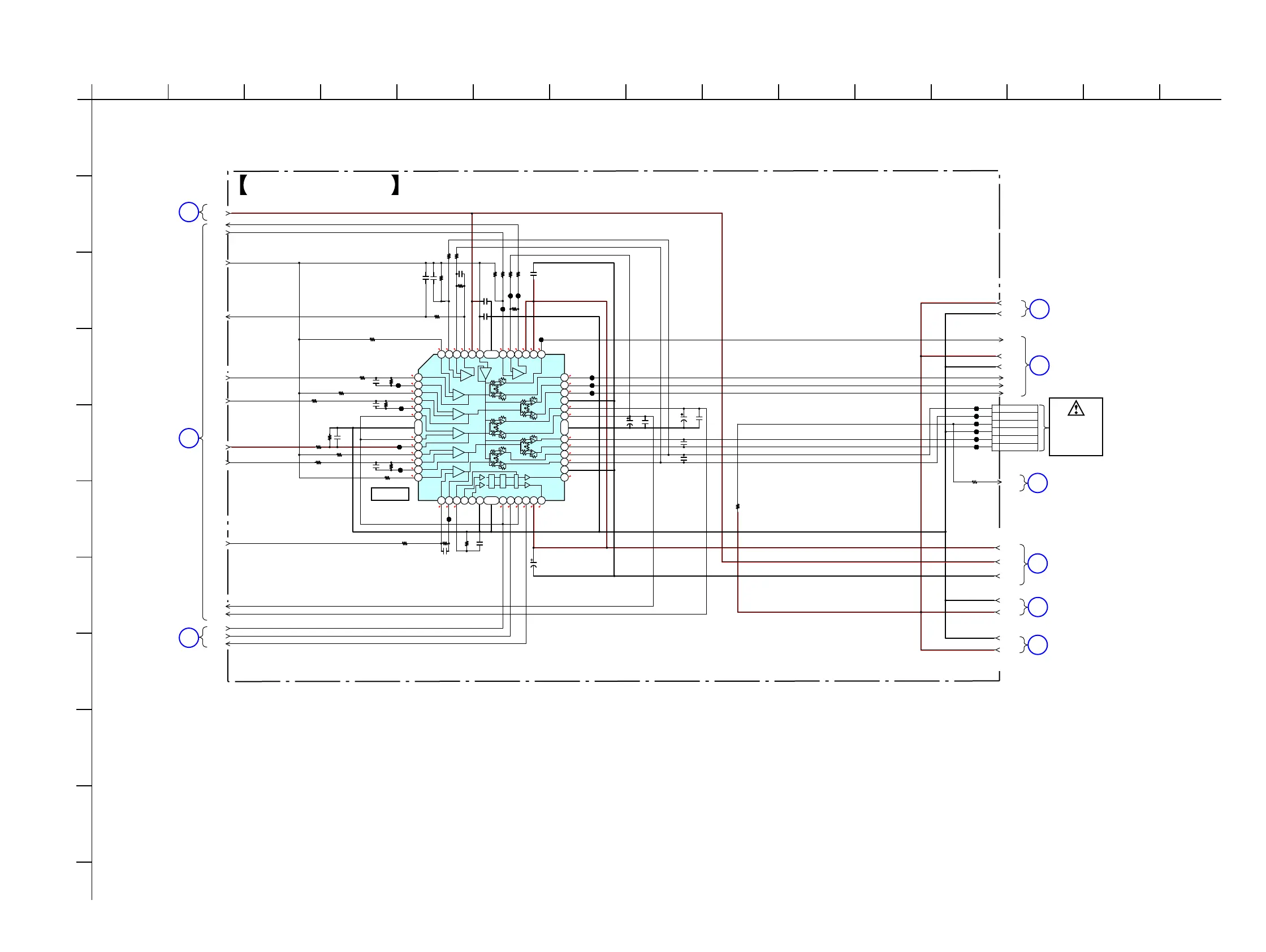
6-12. SCHEMATIC DIAGRAM – DMB18 BOARD (5/5) –
• Refer to page 25 for Block Diagrams
FUCUS/TRACKING COIL DRIVER
SPINDLE/SLED MOTOR DRIVER
IC201
DMB18
BOARD
(1/5)
(Page 35)
DMB18
BOARD
(4/5)
(Page 38)
DMB18
BOARD
(3/5)
(Page 37)
DMB18
BOARD
(2/5)
(Page 36)
DMB18
BOARD
(3/5)
(Page 37)
DMB18
BOARD
(1/5)
(Page 35)
DMB18
BOARD
(2/5)
(Page 36)
DMB18
BOARD
(2/5)
(Page 36)
DMB18
BOARD
(2/5)
(Page 36)
DMB 18 BOARD
(5/5)
OPTICAL
PICK-UP
BLOCK
(KHM-313CAB)
18
10
19
5
3
4
17
8
13
1
2
3
4
5
6
6P
CN201
SP-
SP+
LIMIT
(GND)LIMIT
SL-
SL+
10kR205
2.7k
R207
0.01
C208
12k
R216
47k
R210
1.2kR204
6.8kR213
33kR209
12k
R215
15k
R214
10kR206
10k
R212
33kR208
0.01
C203
220p
C206
220p
C205
0.033C209
4700pC233
10k
R220
56k
R221
100k
R223
100k
R225
56k
R226
0.033
C211
0.01
C212
1000p
C214
18kR232
15kR231
82kR230
10kR234
33k
R233
0.01C215
10 50V
C218
50V
10
C220
0.01
C224
0.01
C219
0.1
C221
0.1C222
16V
47
C217
C213
0.01
27kR219
10k
R224
R2504
4.7k
0.01
C210
GND
GND
MTR_GND
4.7kR246
1k
R247
JL205
JL201
JL202
JL206
JL203
JL204
CL206
CL208
CL207
CL209
CL203
CL205
CL202
CL201
CL204
CL212
CL211
CL210
1
2
3
4
5
6
7
8
9
10
11
12
13 14 15 16 17 18 19 20 21 22 23 24
25
26
27
28
29
30
31
32
33
34
35
36
373839404142434445464748
FIN FIN
FIN
FIN
FAN8036L
IC201
IN1-
OUT1
IN2+
IN2-
OUT2
RES1
RES2
REGCTL
IN3+
IN3-
OUT3
IN4+
IN4-
OUT4
CTL
FWD
REV
SGND
MUTE123
MUTE4
PS
TSD_M
PVCC2
DO5-
DO5+
PGND2
DO4-
DO4+
DO3-
DO3+
REGO2
REGO1
PGND1
DO2-
DO2+
DO1-
DO1+
PVCC1
REGVCC
OPOUT2
OPIN2-
OPIN2+
VREF
SVCC
OPOUT1
OPIN1-
OPIN1+
IN1+
GND
GND
GND
GND
LIMITSW
FCS-
FCS+
TRK+
TRK-
SW+3.3V
GND
SW+3.3V
SW+3.3V
GND
SW+3.3V
IOP
VREFO
FOO
TRO
RF+3.3V
FMO
DMO
MUTE123
MUTE
REG01
REG02
TSD_M
IOPMON
SPFG
SW+5V
SW+9V
SW+5V
-
-
D
W
-
+
+
+
D
+
-
-
-
S
-
-
-
M
+
+
+
C
+
+
S
1.5
4.3
1.5
2.4
2.5
1.5
5.3
1.5
3.3
3.3
2.7
9.0
9.0
4.3
4.3
4.3
5.6
3.6
4.3
4.3
4.3
4.3
1.4
1.5
1.5
1.5
1.5
3.3
3.3
2.2
1.5
1.5
1.5
1.5
1.5
1.5
0
3.3
3.3
3.3
3.3
9.0
1.4

Table of Contents

Related product manuals