EasyManua.ls Logo

Sony HCD-GN1300D - Schematic Diagram - SUBTRANS and TRANS Board

Sony HCD-GN1300D
104 pages
Print Icon
To Next Page IconTo Next Page
To Next Page IconTo Next Page
To Previous Page IconTo Previous Page
To Previous Page IconTo Previous Page
Loading...
HCD-GN1300D
HCD-GN1300D
5757
1 2 3 4 5 6 7 8 9 10 11 14 1512 13
A
B
C
D
E
F
G
H
I
J
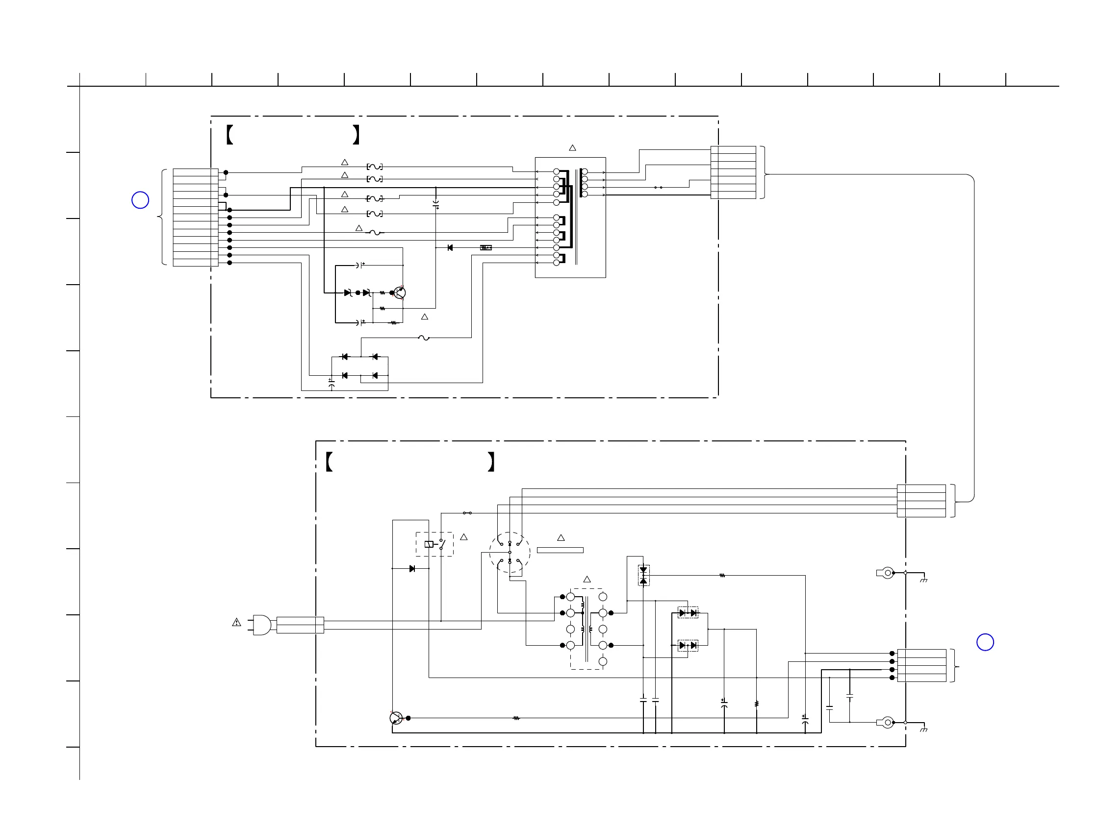
6-30. SCHEMATIC DIAGRAM – SUBTRANS and TRANS BOARD – • See page 25 for Block Diagrams.
K
5.0
JW1206
TP1203
C1201
0.1
25V
1000
C1203
1
3
2P
CN1200
LIVE
NEUTRAL
TP1205
TP1208
680
R1201
TP1209
1
3
5
7
4P
CN1201
120/127V
220V
240V
N
TP1200
!
1
3
4
5
6
7
8
9
2
PT1200
S1200
VOLTAGE SELECTOR
42
3
7
6
5
1
MA2J1110GLS0
D1200
TP1202
100k
R1205
2.2k
R1202
TP1201
50V
C1204
22
C1200
0.1
TP1207
2SC3052EF-T1-LEF
RELAY DRIVE
Q1200
TP1206
TP1213
C1206
0.1
C1205
0.1
RY1200
MC2838-T112-1
D1203
MC2840-T112-1
D1201
MC2840-T112-1
D1202
1
2
3
4
4P
CN1203
AC-CUT DETECT
STBY-RY
STBY-RY GND
EVER-10V
!
!
SUBTRANS BOARD
0.8
0.1
W1255
!
!
8.2k
R1251
W1263
FH1262
FH1232
W1259
MAZ8240G0LS0
D1251
FH1252
FH1240
50V
10
C1252
W1256
!
F1241
W1264
!
W1257
!
W1266
2SD1859TV2Q
REGULATOR
Q1250
!
1k
R1250
W1261
W1253
W1267
FH1250
100V
100
C1253
FH1260
JW1297
W1262
8.2k
R1252
FH1230
W1254
W1265
50V
220
C1254
FH1242
W1252
W1258
W1260
10EDB40-TB3
D1253
10EDB40-TB3
D1254
10EDB40-TB3
D1255
10EDB40-TB3
D1256
C1255
16V
1000
10EDB40-TB3
D1252
MAZ8200GMLS0
D1250
F1261
F1251
F1231
0.68R1271
250V4A
F1271
250V
F1281
2A
TP1250
TP1251
TP1253
TP1254
TP1255
TP1256
TP1258
TP1252
TP1257
TP1259
TP1260
TP1261
!
1
2
3
4
5
6
7
7P
NO1296
120/127V
220V
240V
N
1
2
3
4
5
6
7
8
9
10
11
12
13
13P
CN1250
VF-
VF+
VG
AC3
AC3
VL
VL
PWR GND
PWR GND
VH
VH
VH
VH
10
7
19
15
S5
230-240V
PT1201
1
16
12
S3
8
220V
S4
120-127V
13
17
S1
18
S2
11
14
9
5
S6
3
5.0
TRANS BOARD
50
42
43
AC IN
MAIN
BOARD (4/5)
NO100
(Page 52)
FRONT
BOARD
NO1300
(Page 45)
E
(CHASSIS)
ET1200
E
(CHASSIS)
B1200
A
Ver. 1.1

Table of Contents

Related product manuals