EasyManua.ls Logo

Sony HCD-GN1300D - Schematic Diagram - DMB18 Board (1;5)

Sony HCD-GN1300D
104 pages
Print Icon
To Next Page IconTo Next Page
To Next Page IconTo Next Page
To Previous Page IconTo Previous Page
To Previous Page IconTo Previous Page
Loading...
HCD-GN1300D
HCD-GN1300D
3535
1 2 3 4 5 6 7 8 9 10 11 14 1512 13
A
B
C
D
E
F
G
H
I
J
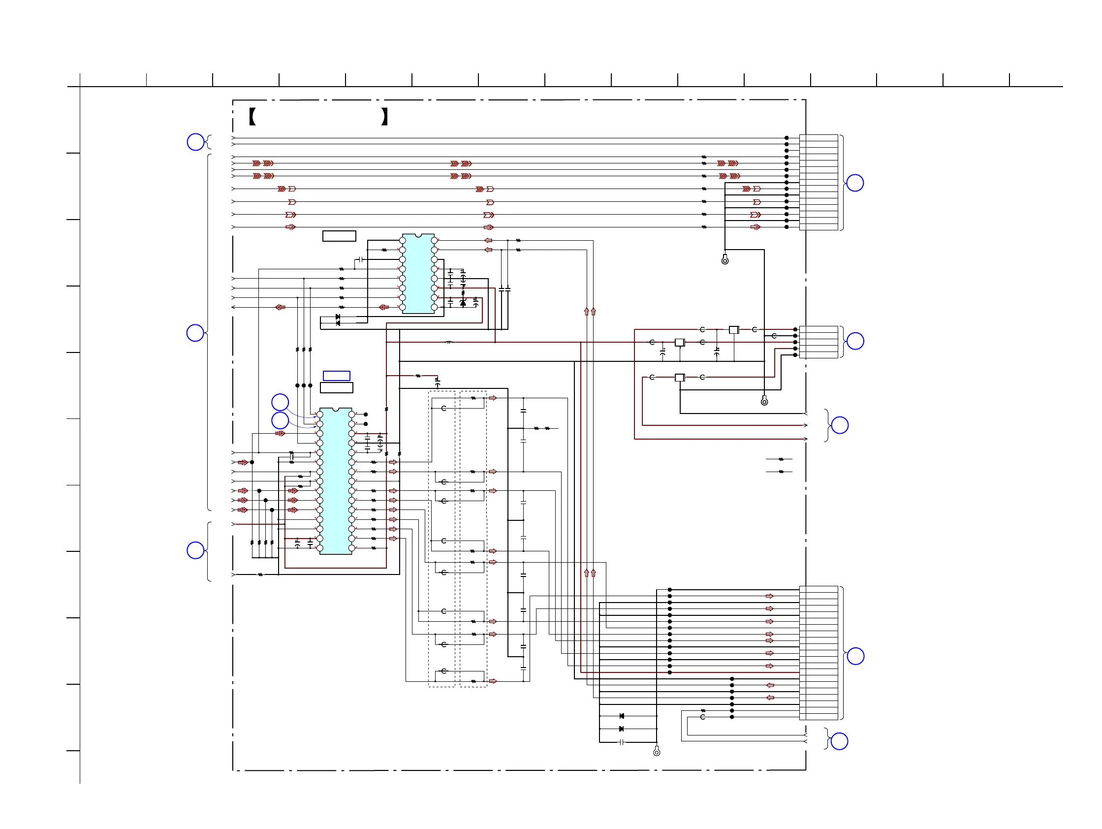
6-8. SCHEMATIC DIAGRAM – DMB18 BOARD (1/5) – • Refer to page 25 for Block Diagrams. • Refer to page 32 for Waveforms. • Refer to page 67 for IC Block Diagrams.
0
R5004
0
R5014
1
2
3
4
5
5P
CN401
SW+5V
GND
SW+3.3V
SW+9V
MGND
EMI
G
0uH
FL401
EMI
G
0uH
0uH
FL403
EMI
G
FL402
0uH
FB405
FB402
0uH
FB406
0uH
FB403
0uH
0uH
FB401
FB404
0uH
6.3V
47
C402
6.3V
47
C403
R321
0
R4702
0
0
R4704
0
R4706
R4701
0
R4703
0
0
R4705
RGBSEL/DSEL
CR/R
WIDE
CB/B
Y/G
Y
C
V
JL4705
JL4707
JL4709
JL4702
JL4710
JL4713
JL4701
JL4704
JL4706
JL4703
JL4711
JL4712
JL4708
JL4607
JL4605
JL4609
JL4603
JL4601
E
ET001
E
ET003
MTR_GND
SW+5V
SW+9V
DAC_SDA
R514
100
R522
10k
CL4602
DAC_SCL
CL4606
R519
0
CL4609
R515 4.7k
R523
10k
R503
0
30
29
28
27
26
25
24
7
6
5
4
3
2
1
18
19
20
21
22
23
8
9
10
17
16
11
12
13
14
15
IC4602
AK4359AEF-E2
MCLK
BICK
SDTI1
LRCK
RSTB
CAD0
SCL
SDA
SDTI2
SDTI3
SDTI4
DIF1
DEMO
DVDD
DVSS
I2C
ROUT4
LOUT4
ROUT3
LOUT3
ROUT2
LOUT2
P/S
ROUT1
LOUT1
VCOM
AVSS
AVDD
DZF2
DZF1
R505 100
CL4608
R4806 47
R524
10k
CL4601
ASDATA2
ASDATA3
CL4603
CL4604
CL4605
R501
0
R506
R507
100
100
R508 100
R509 100
R510 100
R511 100
R512
R536
100
0
C501
1000p 50V
GND
R516 4.7k
ASDATA0
C507
100
10V
C508
100 50V
2200pR502
CL4607
C505
0.47
R532 0
R4807 47
R4804 0
C502
0.47
C503
0.47
ASDATA1
100 10V
C506
R521
10k
R3621
100
C3606
0.1
R3601 100
R3606
R3605 47
47
C3621 0.01
C3611 0.01
C3602
0.1
50V
C3608
10
MA2J1110GLS0D3602
47 16V
C3605
10 50V
C3609
C3607
0.1
MA2J1110GLS0
D3601
R3611
100
R3602 100
ABCK
ACLK
C3801
10 50V
0
R3801
0
R3803
0
R3804
E
ET002
JL3507
JL3512
JL3503
R3504 100
JL3505
JL3506
2200p
C308
JL3516
SCORE
JL3515
JL3519
JL3504
XVOICE
MA2J1110GLS0
D3502
JL3525
JL3513
MA2J1110GLS0
D3501
JL3509
JL3521
JL3514
JL3510
JL3520
JL3518
JL3524
JL3517
JL3508
JL3511
ALRCK
L3602
10uH
SPDATA
MAZ8033G0LS0
D3603
100
R3603
SW+3.3V
JL4714
JL4715
V-MUTE
V-SW
16
15
14
13
12
11
10
98
7
6
5
4
3
2
1
AK5358AET-E2
A/D CONVERTER
8CH D/A CONVERTER
IC3601
AINR
AINL
CKS1
VCOM
AGND
VA
VD
DGNDSDTO
LRCK
MCLK
SCLK
PDN
DIF
CKS2
CKS0
R3612 0
100R3613
0.01
C3603
R4403
0
R4404
0
R4423
0
0
R4424
0
R4443
0
R4444
R4463
0
R4464
0
DAC_XRST
C3759
2200p
C3789
2200p
50V
50V
50V
50V
50V
50V
50V
50V
C3769
2200p
C3719
2200p
C3749
2200p
C3729
2200p
C3779
2200p
C3739
2200p
1
2
3
4
5
6
7
8
9
10
11
12
13
14
15
15P
CN303
V
D-GND
C
D-GND
Y
D-GND
Y/G
D-GND
Cb/B
WIDE
Cr/R
DSEL/DISCXEXT
RGBSEL
V-SW
V-MUTE
RT
LT
SW
FC
SR
SL
FL
FR
1
2
3
4
5
6
7
8
9
10
11
12
13
14
15
16
17
18
19
20
21
21P
CN304
SCORE
XVOICE
A_GND
R-IN
A_GND
L-IN
A_GND
AU+5V
FL
A_GND
FR
A_GND
SL
SR
FC
SW
A_GND
Lt
A_GND
Rt
D-GND
IC4602
IC3601
1.4
0
2.6
3.6
5.3
2.6
2.6
3.2
1.7
1.7
1.6
1.4
1.4
1.5
1.5
3.3
2.9
0.7
1.4
0
0
0
0
0
4.9
0
5.0
0
0
2.4
2.4
0
2.4
2.4
2.4
2.4
2.4
2.4
2.4
2.4
FB407
220uH
EXCEPT EA
600
FB4404
600
FB4403
600
FB4423
600
FB4444
600
FB4464
600
FB4443
600
FB4463
600
FB4424
EA
600
FB3505
1
DMB18
BOARD
(3/5)
(Page 37)
VIDEO
BOARD
CN1700
(Page 61)
MAIN
BOARD
(3/5)
CN133
(Page 51)
MAIN
BOARD
(4/5)
CN130
(Page 52)
DMB18
BOARD
(3/5)
(Page 37)
DMB18
BOARD
(4/5)
(Page 38)
DMB18
BOARD
(5/5)
(Page 39)
DMB18
BOARD
(5/5)
(Page 39)
DMB 18 BOARD (1/5)
IC B/D
Q
F
5
S
7
1
2
3
2

Table of Contents

Related product manuals