EasyManua.ls Logo

Sony HCD-GRX30 - 7-2. Block Diagrams - CD Section

Sony HCD-GRX30
68 pages
Print Icon
To Next Page IconTo Next Page
To Next Page IconTo Next Page
To Previous Page IconTo Previous Page
To Previous Page IconTo Previous Page
Loading...
HCD-GRX30/GRX30J/R550/RXD5
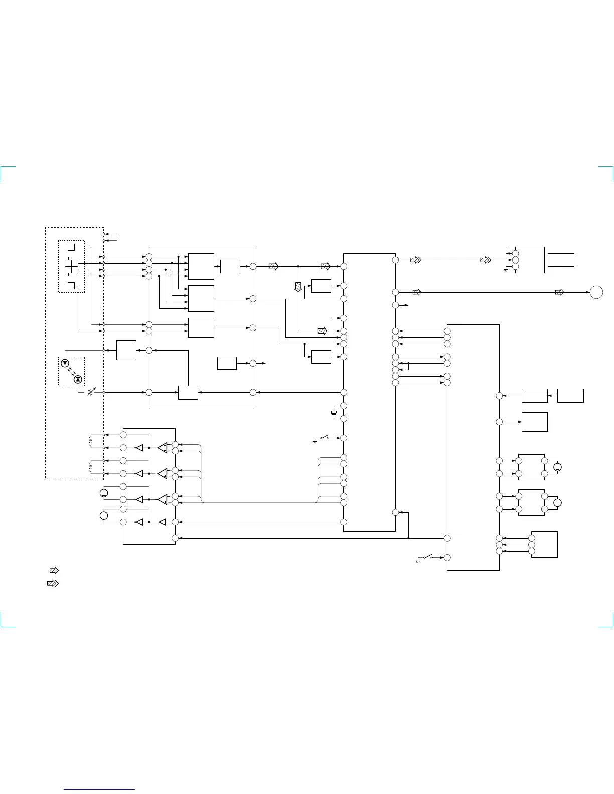
7-2. BLOCK DIAGRAMS
— CD SECTION —
E
F
A
B
C
D
DRIVE
Q101
LD
RF EQ
AMP
5
7
8
6
SUMMING
AMP
RF
ERROR
AMP
FOCUS
ERROR
AMP
TRACKING
11
10
APC LD
AMP
3
4 22
13
VC
BUFFER
VC
12
16
14
RF AMP
DIGITAL SERVO
DIGITAL SIGNAL PRCESSOR
LASER
DIODE
DETECTOR
OPTICAL PICK-UP BLOCK
(KSS-213D/Q-RP)
A
C
D
B
E
F
LD
POWER
PD
LD
PD
LD
A
C
D
B
E
F
TE
FE
RF
INTEG-
RATOR
INTEG-
RATOR
LD ON
5
6
2
3
23
24
12
11
14
13
17
18
25
15
16
M
M
TRACKING
COIL
FOCUS
COIL
SLED
MOTOR
M102
SPINDLE
MOTOR
M101
T+
T-
F+
F-
SD+
SD-
SP+
SP-
FOCUS/TRACKING COIL DRIVE
SPINDLE/SLED MOTOR DRIVE
TFDR
TRDR
FFDR
FRDR
SRDR
SFDR
16
VCC
VC
: DIGITAL OUT
• Signal Path
• RCH is omitted
: CD PLAY
20
MUTE
IC102
IC103
IC101
60
D OUT
RF AC
51
ASYI
49
ASYO
48
RF DC
43
FE
39
TE
41
SE
40
TFDR
30
TRDR
31
FFDR
32
FRDR
33
SRDR
29
SFDR
28
MDP
26
TFDR
TRDR
FFDR
FRDR
SRDR
SFDR
XLON
14
VC
38
5
DATA
CD-DATA
35
6
XLAT
XLT
38
7
CLOK
CD-CLK
37
1
SQSO
SQ-DATA
32
2
SQCK
SQ-CLK
33
9
SCLK
8
SENS
SENS
56
20SCOR
SCOR
19
XTAI
66
XTAO
67
SSTP
27
X101
16.9344MHz
S101
LIMIT
3XRST
XRST
59
SYSTEM CONTROL
IC501(1/3)
70
ENC1
ROTARY
ENCODER
S811
63
TBL-L
65
TBL-R
3
6
7
2
M
M701
DISC TRAY
TURN MOTOR
MOTOR
DRIVER
IC701
66
LOAD-OUT
67
LOAD-IN
10
12
7
4
M
M801
DISC TRAY
SLIDEMOTOR
MOTOR
DRIVER
IC801
69
ENC2
68
ENC3
OPTICAL
TRANCEIVER
IC381
3
2
1
D+5V
SENSOR
IC702
DISC TRAY
DISC SENSOR
IC703
72L OUT
75
R OUT
R-CH
A
CD L
CD DIGITAL
OUT
OPTICAL
LEVEL SHIFT
Q701
60DISC-SENS
61
TBL-SENS
4
2
3
OUT OPEN
71
S801
OPEN/CLOSE
MAIN
SECTION
(Page 23)
— 19 — — 20 —

Related product manuals