EasyManua.ls Logo

Sony RMT-D128A - Video Block Diagram

Sony RMT-D128A
115 pages
Print Icon
To Next Page IconTo Next Page
To Next Page IconTo Next Page
To Previous Page IconTo Previous Page
To Previous Page IconTo Previous Page
Loading...
DVP-NS400D
3-9 3-10
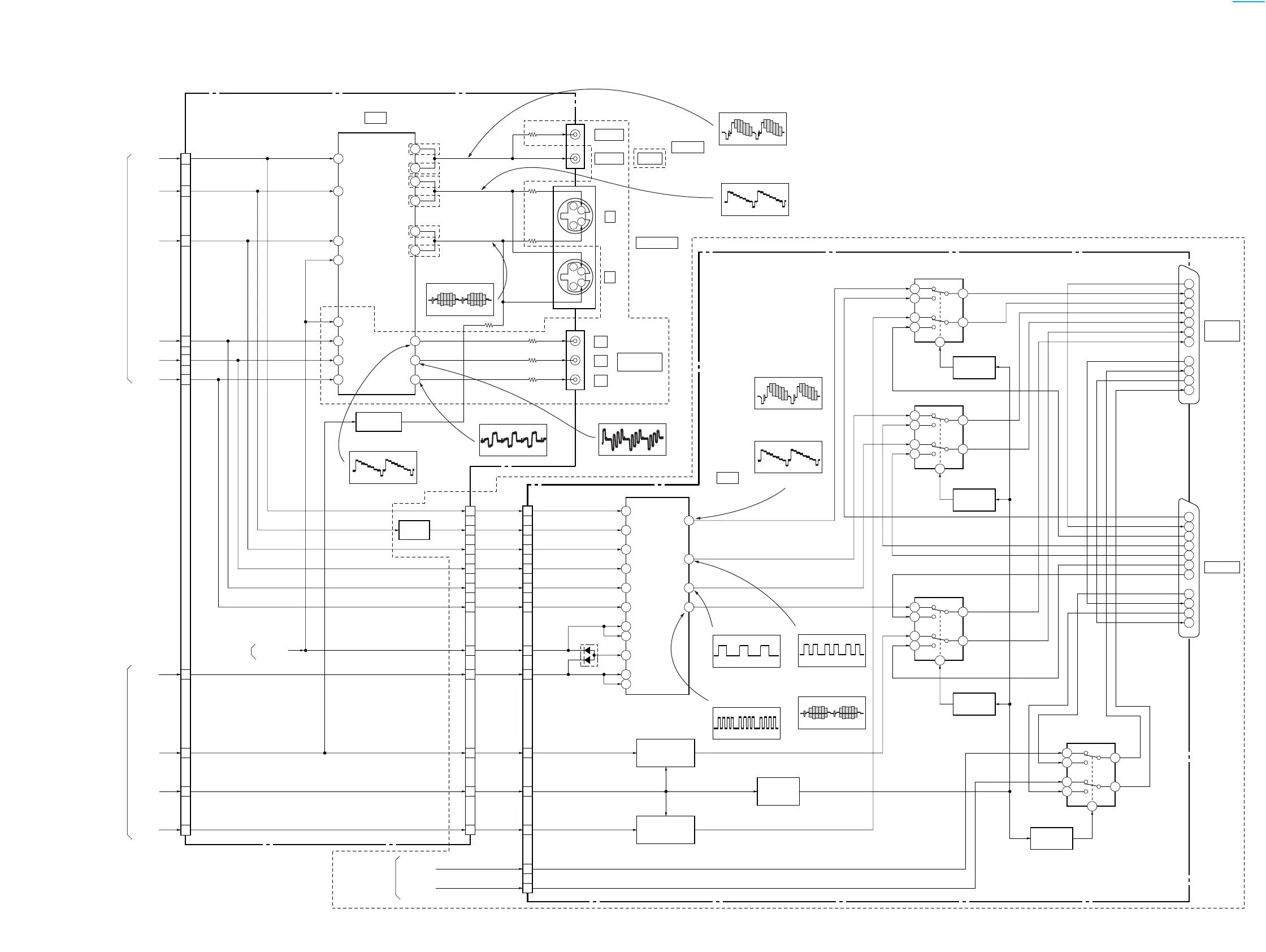
3-5. VIDEO BLOCK DIAGRAM
3
8
6
21
17
29
19
33
31
7
IC102
VIDEO BUFFER
12
15
17
24
22
20
19
15
25
23
21
17
AI-23 BOARD (1/3)
(SEE PAGE 4-31)
CN203 (1/2)
V
Y
C
Y/G
Cb/R
Cr/B
WIDE
VMUTE
SIGNAL
PROCESSOR
(SEE PAGE 3-6)
05
SYSTEM
CONTROL
(SEE PAGE 3-8)
AUDIO
(SEE PAGE 3-12)
INTERFACE
CONTROL
(SEE PAGE 3-13)
J102
J101 (2/2)
J103
1
2
P
B
COMPONENT
VIDEO OUT
Y
P
R
1
CN102 (1/2)
16
EUROVY
DISC/EXT
RGBSEL
Q106
BUFFER
Q914
RELAY DRIVE
Q912
RELAY DRIVE
Q913
RELAY DRIVE
1
ER-15 BOARD
(SEE PAGE 4-41)
CN901
20
15
11
7
8
19
20
11
15
7
6
3
2
1
8
16
19
16
LINE 1
(RGB) TV
CNJ902
LINE 2
CNJ901
V IN
R/C OUT
G OUT
B OUT
A(L)IN
A(L)OUT
A(R)IN
A(R)OUT
A(L)IN
A(L)OUT
A(R)IN
A(R)OUT
FUNCTION SW OUT
V/Y OUT
BLANKING OUT
V OUT
V IN
G IN
R IN
BLANKING IN
B IN
FUNCTION SW IN
6
3
2
1
6
5
3
10
1
RY903
7
8
US, CND, E,
MX, AR, BR
* IC102 36 pin : US, CND, E, MX, AR, BR
24 pin : AEP, UK
AEP, UK
AEP, UK
AEP, UK
AEP, UK
US, CND, E, MX, AR, BR
US, CND, E, MX, AR, BR
US, CND, E,
MX, AR, BR
LINE OUT
VIDEO 1
VIDEO 2 VIDEO
Y
C
Y
C
S VIDEO OUT
VIDEO IN
Y IN
C IN
MUTE1
Y IN
Cb IN
Cr IN
MUTE2
VIDEO OUT
Y OUT
13
25
IC901
VIDEO BUFFER,
SELECT SWITCH
V IN
15 Y IN
V/Y OUT
5
34
C IN
7 R IN
R/C OUT
9 29G IN
11 B IN
33 MUTE1
24 MUTE3
28 MUTE2
30 SW1
12 SW2
G OUT
V/Y
R/C
G
B
27B OUT
C OUT
Y OUT
Cb OUT
Cr OUT
V
Y
C
Y
V
Y
C
R
G
B
Cb
Cr
21
17
Abbreviation
AR : Argentina
BR : Brazilian
CND : Canadian
MX : Mexican
7
8
10
3
1
RY901
6
5
7
8
10
3
1
RY902
6
5
5
19
3
13
9
15
7
11
10
11
12
13
19
15
21
Q104, 105
WIDE SWITCH
7
3
9
16
12
14
24
V
Y
C
Cb/R
Y/G
Cr/B
VMUTE
WIDE
EUROVY
DISCEXT
RGBSEL
20
ERAUDIOL
17ERAUDIOR
Q915
RELAY DRIVE
6
5
3
10
1
RY904
7
8
D907
Q909, 910
LINE SELECT
CONTROL
Q906 908
FUNCTION SIGNAL
GENERATOR
Q901 903
BLANKING SIGNAL
GENERATOR
AEP, UK
1.3 Vp-p (H)
1.3 Vp-p (H)
2.0 Vp-p (H)
IC102 wf
: US, CND, E, MX, AR, BR
IC102 ws
: US, CND, E, MX, AR, BR
IC102 w;
: US, CND, E, MX, AR, BR
2.0 Vp-p (H)
1.8 Vp-p (H)
IC102 ql : AEP, UK
ea : US, CND, E,
MX, AR, BR
2.4 Vp-p (H)
IC901 ef
(LINE : RGB mode)
1.4 Vp-p (H)
IC901 wj
(LINE : RGB mode)
1.4 Vp-p (H)
IC901 wl
(LINE : RGB mode)
1.4 Vp-p (H)
IC901 wg
(LINE : S VIDEO mode)
IC901 ef
(LINE : S VIDEO mode)
2.0 Vp-p (H)
1.7 Vp-p (H)
IC901 wg
2.4 Vp-p (H)
IC102 wa : AEP, UK
ed : US, CND, E,
MX, AR, BR
IC102 qj : AEP, UK
wl : US, CND, E,
MX, AR, BR

Table of Contents

Related product manuals