EasyManua.ls Logo

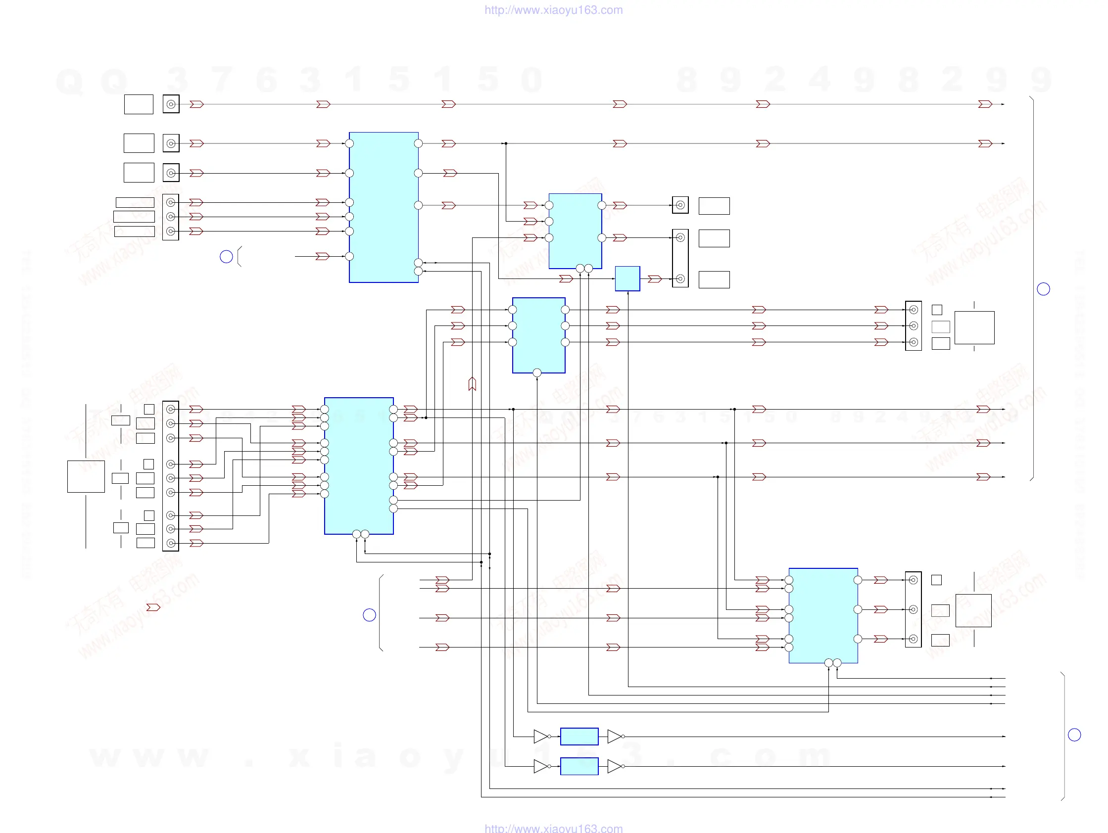
Sony STR-DA5500ES - Block Diagram - VIDEO Section

Sony STR-DA5500ES
232 pages
Print Icon
To Next Page IconTo Next Page
To Next Page IconTo Next Page
To Previous Page IconTo Previous Page
To Previous Page IconTo Previous Page
Loading...
6,*1$/3$7+
9,'(2
-
9,'(2
9,'(2,1
=21(
9,'(2287
-
-
021,725
9,'(2287
-
9,'(2
9,'(2287
-
(;79,'(2
,1
(;7B,1
CY
C9%6
CB
C5
6Y1C'(7(C7
,C
Q6003
Q600
CY287
CB287
C5287
'03257B9,'(2
47
C9 53C9287
6Y287
40 C9 C9287
446'$
436C/
9,'(2,13876(/(C79,'(2$03
,C6007
C203B'(7
C203B021B087(
6Y1C'(7(C7
,C600
Q6004
Q600
C203B'(7
'(9B,CB6'$
'(9B,CB6C/
J6007
3BCB
35C5
Y
J6003
'9'9,'(2,1
6$79,'(2,1
B'9,'(2,1
C20321(17
9,'(2
$66,*1$B/(
,138721/Y
,13
3BCB
35C5
Y
,1
3BCB
Y
,1
35C5
34Y287
33E287
303U287
7Y287
43E287
3U287
6$8;
5$8;0
9,'(2,13876(/(C79,'(2$03
,C6004
Y,1
Y,1
Y,13
4
4
6
3E,1
3E,1
3E,13
44
3U,1
3U,1
3U,13
4
46
0
5
6C/
6
6'$
3BCB
35C5
Y
C20321(17
9,'(2
021,725
287
J6006
C9B6287
4
3
4
4C+287
C+287
0C+3287
9,'(2,13876(/(C79,'(2$03
,C600
C+,1
C+,1
3
C+,1
C+,1
0
C+3,1
C+3,1
5
7
6:
021,B087(
021,B087(
3
36
C203B021B087(
3BCB
35C5
Y
C20321(17
9,'(2
=21(
287
J6005
92873
9287
39287
9,'(2$03
,C6006
9,13
5
9,1
3
9,1
7
36$9(
09287
59287
9,'(2$03
,C600
9,1

9,1
3
9,13
4
087(
6:
60 CV-3
56 CV-4
46 CV-5
4CV-6
V,'(2
$03
,C6003
V,'(2,1
V,'(2
w
w
w
.
x
i
a
o
y
u
1
6
3
.
c
o
m
Q
Q
3
7
6
3
1
5
1
5
0
9
9
2
8
9
4
2
9
8
T
E
L
1
3
9
4
2
2
9
6
5
1
3
9
9
2
8
9
4
2
9
8
0
5
1
5
1
3
6
7
3
Q
Q
TEL 13942296513 QQ 376315150 892498299
TEL 13942296513 QQ 376315150 892498299
http://www.xiaoyu163.com
http://www.xiaoyu163.com

Table of Contents

Other manuals for Sony STR-DA5500ES

Related product manuals