EasyManua.ls Logo

Sony VPL-EX145 - Page 68

Sony VPL-EX145
88 pages
Print Icon
To Next Page IconTo Next Page
To Next Page IconTo Next Page
To Previous Page IconTo Previous Page
To Previous Page IconTo Previous Page
Loading...
3-2 (E)
VPL-EX100
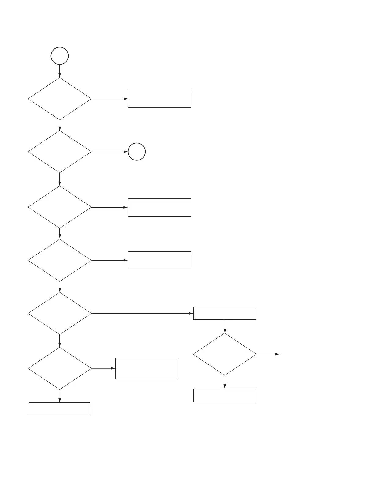
Does the
LAMP/COVER
indicator blink
2 times ?
Does the
ON/STANDBY
red indicator blink
2 times ?
Does the
ON/STANDBY
red indicator blink
4 times ?
Does the
ON/STANDBY
red indicator blink
6 times ?
Does the
LAMP/COVER
indicator blink
3 times ?
Check the lamp cover.
1. Check the fan rotation.
2. Clean the filter.
1. Check the fan rotation.
2. Check the fan connector.
Replace the G board.
Replace the main board.
1
2
Does the projector
illuminate ?
No
Yes
No
No
No
Yes
No
Yes
No
Yes
Yes
Check the temperature
sensor board.
(TL and NFTA boards).
Does the
ON/STANDBY
red indicator blink
14 times ?
Yes
Replace the main board.
No
Yes
End

Table of Contents

Other manuals for Sony VPL-EX145

Related product manuals