EasyManua.ls Logo

Sub-Zero 700-3 BASE - Wiring Diagram Model 700 BR-3

Sub-Zero 700-3 BASE
114 pages
Print Icon
To Next Page IconTo Next Page
To Next Page IconTo Next Page
To Previous Page IconTo Previous Page
To Previous Page IconTo Previous Page
Loading...
J4
J5
J6
J2
P1
J3
P2
P4
P3
1 PURPLE
2 WHITE
3 GRN/YL STP
4 ORANGE/YL STRIPE
3 BLUE/YL STRIPE
TERMINALS
MFG TEST
PLAIN
GREEN
RIBBED
COMPRESSOR
1 BLACK
2 WHITE
WHITE
WHITE
2
1
CORD
SUPPLY
POWER
L1
L2
CONDENSER FAN MOTOR
PURPLE
WHITE
GREEN
BLACK
BLACK
BLACK
1
MAIN
BOARD
1
1
1
1
WHITE
BLACK
PURPLE
YELLOW
RED
BLACK
WHITE
SENSOR
BLACK
WHITE
YELLOW
ORANGE
BLUE
RED
ORANGE
BLUE
YELLOW
WHITE
BLACK
5
6
RED
4
3
2
1
DISPLAY BOARD
PIN 1
PIN 1
GREEN W/YELLOW STRIPE
UPPER
WHITE
ORANGE
ORANGE/BLACK STRIPE
RED
WHITE
2
1
YELLOW
3
GREEN W/YELLOW STRIPE
WHITE
ORANGE/BLACK
DRAWER LIGHT
BLUE/YELLOW STRIPE
BLUE/YELLOW STRIPE
LOWER
DRAWER LIGHT
3
MOTOR
REF FAN
(REF CAB)
2
1
LOWER
SWITCH LIGHT
YELLOW
ORNG/BLK
YELLOW
YELLOW
PIN 1
PIN 1
PIN 1
PIN 1
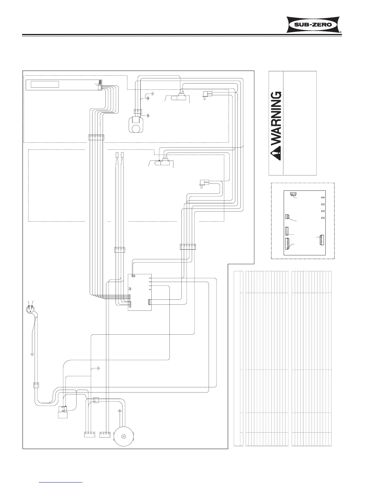
MAIN CONTROL BOARD DETAIL
PIN 1
ORANGE
RED
GREEN/YELLOW
RED
WHITE
GREEN/ YELLOW STRIPE
UPPER
SWITCH LIGHT
WHITE
YELLOW
ORANGE
ORANGE
RED
P/N 3758575 REV
A
BLUE/YL STRIPE
ORNG/YL STRIPE
SENSOR (EVAP)
4
2
1
3
GREEN W/YELLOW STRIPE
GREEN/YELLOW STRIPE
6
5
ORANGE
ORANGE/BLACK STRIPE
4
PURPLE
WHITE
PURPLE
COLOR
BLACK
RED
YELLOW
ORANGE/BLACK
ORANGE
ORANGE
ORANGE/YELLOW
BLACK
WHITE
YELLOW
BLUE/BLACK
BLUE/YELLOW
RED
BLUE
J3
J2
J5
J4
J6
J3
P2
P1
J2
P4
P3
WIRING DIAGRAM MODEL 700BR-3
-This wiring information is provided for use by qualified
service personnel only.
-Disconnect appliance from electrical supply before
beginning service.
-Be sure all grounding devices are connected when
service is complete.
-Failure to observe the above warnings may result in
severe electrical shock.
GROUND FOR DISPLAY BOARD POWER SUPPLY
12VDC POWER SUPPLY FOR DISPLAY BOARD
GROUND FOR DISPLAY BOARD POWER SUPPLY
SERIAL DATE TRANSMIT
SERIAL DATA RECEIVE
12VDC POWER SUPPLY FOR DISPLAY BOARD
SENSES EVAPORATOR TEMPERATURE
SENSES IF LOWER DRAWER OPEN
POWERS COMPRESSOR AND CONDENSER FAN
SENSES EVAPORATOR TEMPERATURE
SENSES IF UPPER DRAWER OPEN
POWERS EVAPORATOR FAN
POWER INTO BOARD
NEUTRAL INTO BOARD
SENSES REFRIGERATOR CABINET TEMPERATURE
FUNCTION
POWERS LIGHTS
REFRIGERATOR COMPARTMENT
NOT USED
LOWER LIGHT SENSE
UPPER LIGHT SENSE
NOT USED
NOT USED
NEUTRAL
NOT USED
EVAPORATOR FAN
NOT USED
DESCRIPTION
COMPRESSOR
POWER IN
LIGHTS
NOT USED
NOT USED
NOT USED
NOT USED
NOT USED
DISPLAY WIRING
EVAPORATOR
DISPLAY WIRING
DISPLAY WIRING
DISPLAY WIRING
DISPLAY WIRING
EVAPORATOR
NOT USED
NOT USED
NOT USED
DISPLAY WIRING
MAIN CONTROL BOARD SUMMARY
COMPT
EVAP
EVAP
DISPLAY
DISPLAY
DISPLAY
DISPLAY
DISPLAY
DISPLAY
UPR
LWR
LIGHTS
FAN 1
COMPRESSOR
CIRCUIT
L1
L2
LOW VOLTAGE THERMISTOR CIRCUITS
120 VOLT CIRCUITS
J5-3,4
J3-3
TERMINAL
P3
P4
P2
P1
J3-1
J3-2
J3-6
J3-5
J3-4
J2-1
J3-7
J5-1,2
J2-4
J2-3
J2-2
J4-5
J5-5,6
J5-7
J6-2
J6-1
J5-8
J4-2
J4-1
J6-3
J4-4
J4-3
J4-6
Wire Diagrams & Schematics
Integrated
(700-
3
BASE)
Series
10-6
#3758424 - Revision B - December, 2005

Table of Contents

Related product manuals