EasyManua.ls Logo

Swann AMI Trides - Connection Diagram

Swann AMI Trides
96 pages
Print Icon
To Next Page IconTo Next Page
To Next Page IconTo Next Page
To Previous Page IconTo Previous Page
To Previous Page IconTo Previous Page
Loading...
AMI Trides
Installation
A-96.250.111 / 211019 27
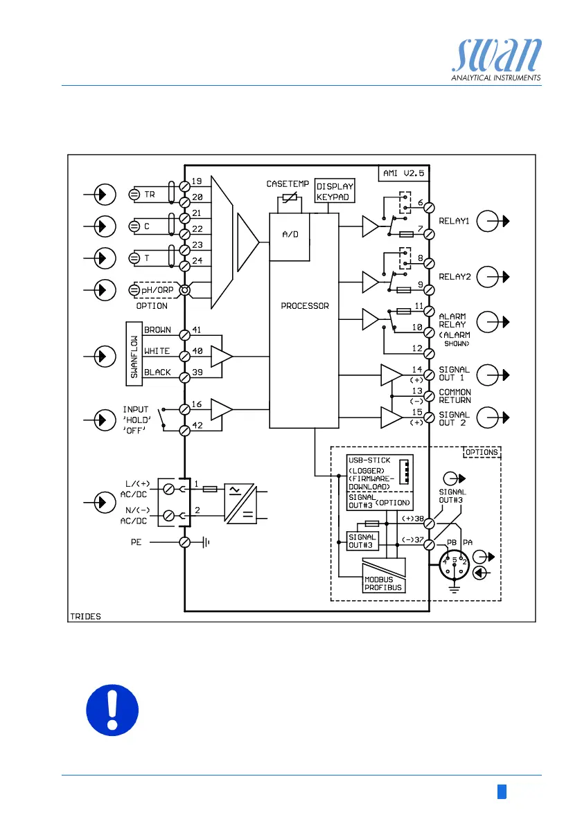
3.8. Connection Diagram
CAUTION
Use only the terminals shown in this diagram, and only for the
mentioned purpose. Use of any other terminals will cause short
circuits with possible corresponding consequences to material
and personnel.

Table of Contents