EasyManua.ls Logo

Telect ELF-9716-1900 - Figure 22 - Model ELF-9704-1119 Reference Schematic

Default Icon
48 pages
Print Icon
To Next Page IconTo Next Page
To Next Page IconTo Next Page
To Previous Page IconTo Previous Page
To Previous Page IconTo Previous Page
Loading...
© Telect, Inc., All Rights Reserved, 124317-10 A0
1.509.926.6000 :: telect.com
26
ELF System
Copper / Fiber :: ELF Family
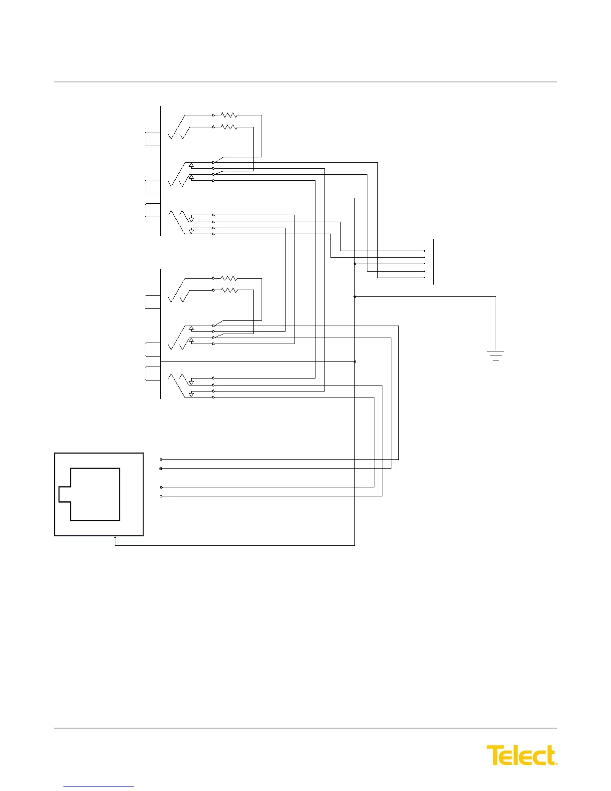
Figure 22 - Model ELF-9704-1119 Reference Schematic
OUT
R
R
T
IN
RESISTOR VALUE = 475 ohm
R2
R1
R1
T
T
R
T
R
R2
IN
OUT
MON
IN
OUT
MON
S. GND.
NE-1
NE-2
NE-2
CHASSIS
GND.
G
IN
OUT
NE-1
1
2
3
4
5
6
7
8

Table of Contents

Other manuals for Telect ELF-9716-1900

Related product manuals