EasyManua.ls Logo

Telit Wireless Solutions ME310G1 - Power on

Telit Wireless Solutions ME310G1
95 pages
To Next Page IconTo Next Page
To Next Page IconTo Next Page
To Previous Page IconTo Previous Page
To Previous Page IconTo Previous Page
Loading...
ME310G1 Hardware Design Guide
1VV0301588 Rev. 16 Page 37 of 95 2021-10-27
Not Subject to NDA
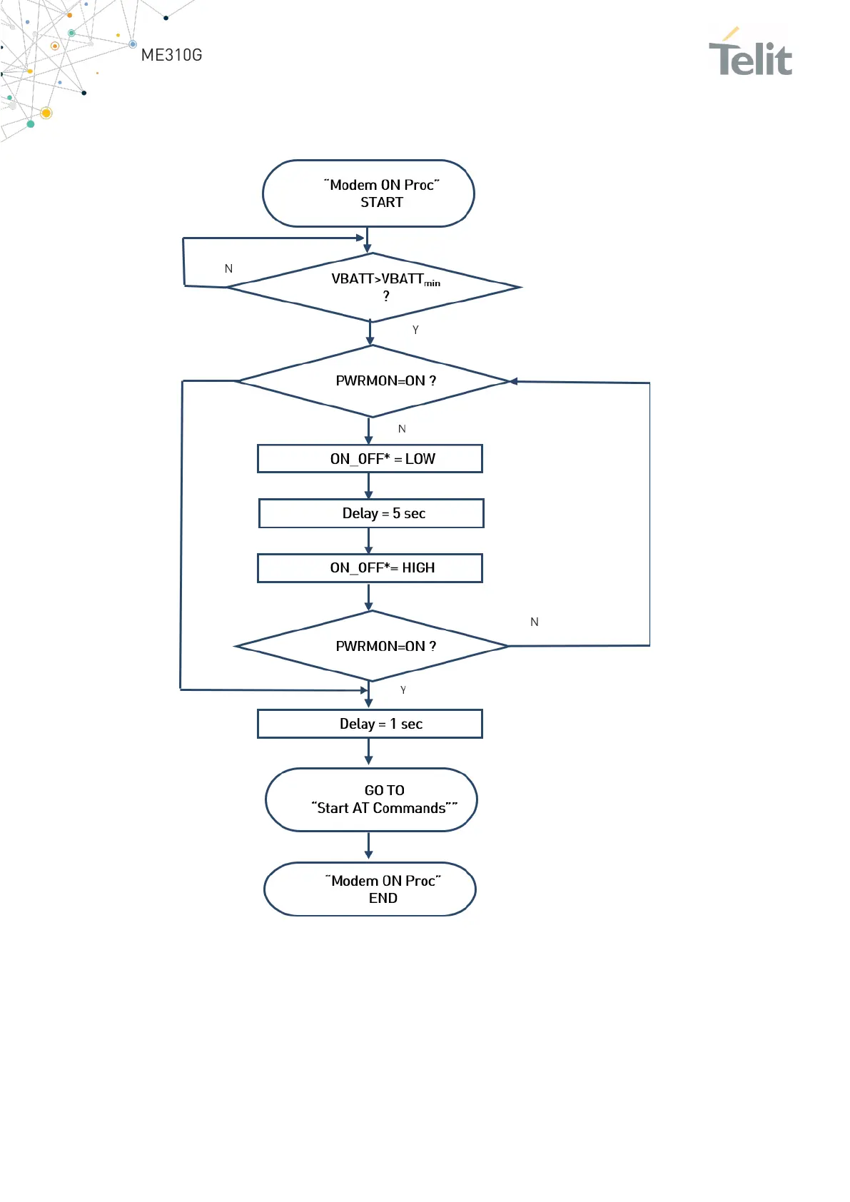
5.2 Power On
The following flow chart shows the proper “Modem Turn ON” procedure.
Figure 6: Modem On Process flow chart
In some use cases ON_OFF* can be tied fix LOW considering two limitations:
1. PSM wake-up asynchronous capability will be lost.
2. To perform an unconditional shutdown, it is necessary to send AT#SYSHALT
command and then stop VBATT.

Table of Contents

Other manuals for Telit Wireless Solutions ME310G1

Related product manuals