EasyManua.ls Logo

Toro 30447N - Page 66

Toro 30447N
68 pages
Print Icon
To Next Page IconTo Next Page
To Next Page IconTo Next Page
To Previous Page IconTo Previous Page
To Previous Page IconTo Previous Page
Loading...
g017785
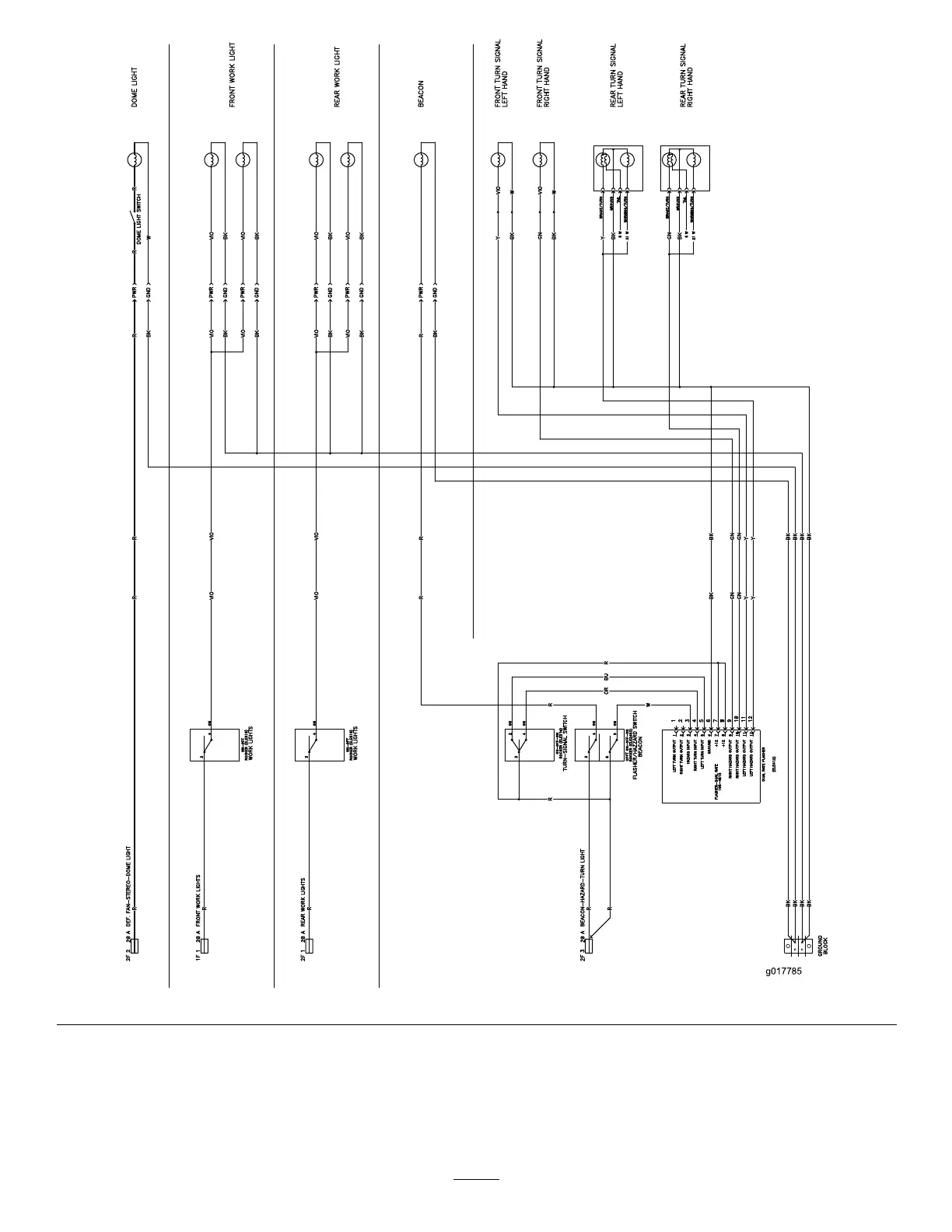
ElectricalSchematic,GM4110Cab(Rev.D)
66

Table of Contents

Related product manuals