EasyManua.ls Logo

Triple E Topaz - 10 LP Propane Gas System; 10.1 Safe Use of LP Gas

Default Icon
124 pages
Print Icon
To Next Page IconTo Next Page
To Next Page IconTo Next Page
To Previous Page IconTo Previous Page
To Previous Page IconTo Previous Page
Loading...
9-6
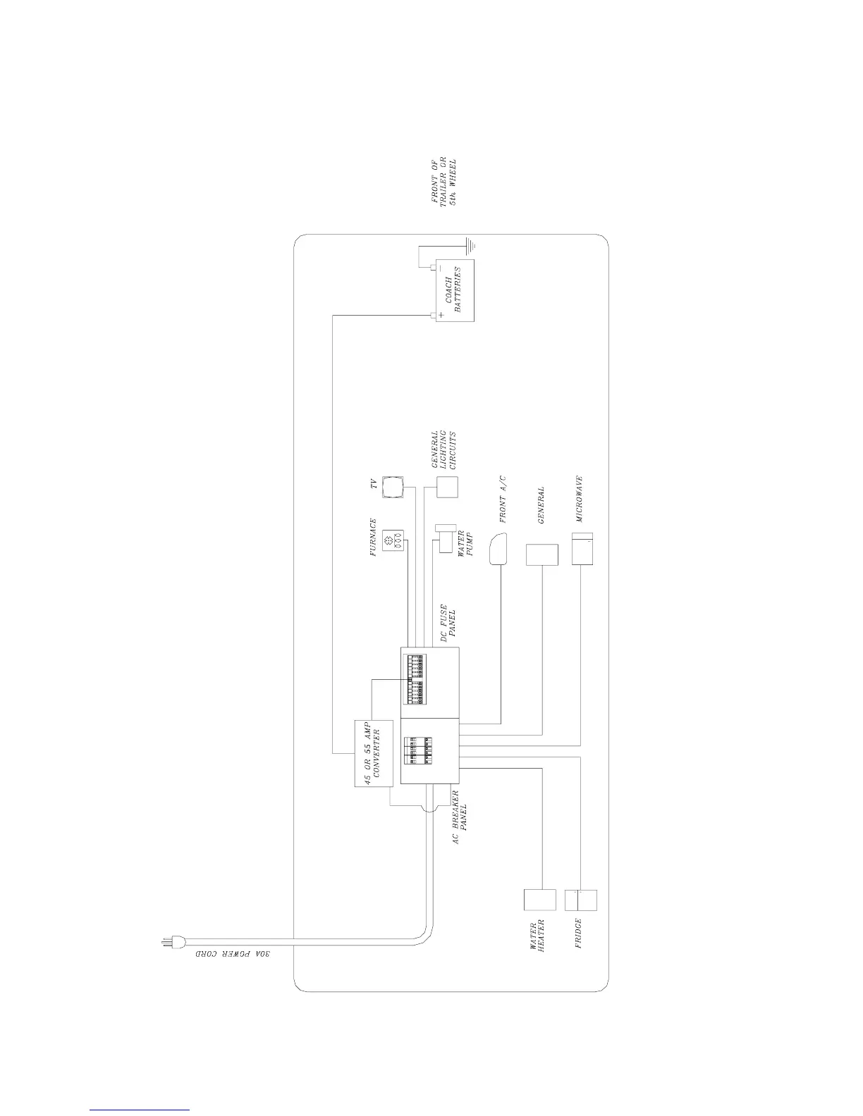
9.4 ELECTRICAL SCHEMATICS (TYPICAL)
30 Amp Service
TOPAZ

Table of Contents

Related product manuals