EasyManua.ls Logo

TYAN FT83-B7119 - Chapter 3: Replacing Pre-Installed Components; Introduction; Disassembly Flowchart

TYAN FT83-B7119
221 pages
Print Icon
To Next Page IconTo Next Page
To Next Page IconTo Next Page
To Previous Page IconTo Previous Page
To Previous Page IconTo Previous Page
Loading...
55
http://www.tyan.com
Chapter 3: Replacing Pre-Installed Components
3.1 Introduction
This chapter explains how to replace the pre-installed components, including the
S7119GMRE Motherboard, M2217-L16-IO OCP Riser Board, M1297T65-BP12E-12
HDD Backplane Board, M7119FA77-IO IO board, M2218-GF16 / M2221-GF24 IO
bridge, M7119FA77-RIO Rear IO card, M1809F77A-FB Fan Board, System Fan and
Power Supply, etc.
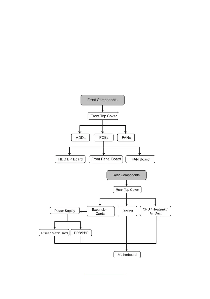
3.2 Disassembly Flowchart
The following flowchart outlines the disassembly procedure.

Table of Contents

Related product manuals