EasyManua.ls Logo

Vertiv Liebert PDX - Piping Schematic

Vertiv Liebert PDX
56 pages
Print Icon
To Next Page IconTo Next Page
To Next Page IconTo Next Page
To Previous Page IconTo Previous Page
To Previous Page IconTo Previous Page
Loading...
9
Liebert
®
PDX, EconoPhase Version - UM - 265133 - 29.08.2019
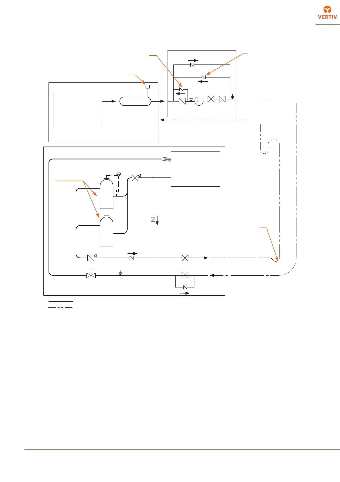
Fig.7 - Piping schematic
Differential
Check Valve
Differential
Check Valve
EconoPhase Unit
Check
Valve
Ball Valve
Solenoid
Valve
Ball
Valve
Oil trap every
6 m of vertical
piping
Receiver
Hot Gas
Discharge
Liebert MC Condenser
Includes Factory Traps
No External Trap Required
Liquid
Suction
Service
Valve
Check
Valve
Check
Valve
Service
Valve
Oil trap on the horizontal
discharge line
before each lift
Liquid Return
Refrigerant Piping
Field Piping
1. Two refrigeration circuits provided. Single refrigeration circuit shown for clarity.
2. Schematic representation shown. Do not use for specific connection locations.
3. Vertical height of condenser above indoor unit shall be no greater than 18.0m.
4. All indoor and outdoor field refrigerant piping must be insulated,
12mm minimum thickness. All outdoor insulation must be UV- and ozone-resistant
Electronic
Expansion Valve
Evaporator
Coil
PX****P room unit
Factory installed
Relief Valve
Tandem
Compressor
Shut-off Valve
Check Valve
10 bar (145 psi)

Table of Contents