EasyManua.ls Logo

Viessmann VITOCELL 100-U - 7 Installation - Cylinder Loading System; Version 1 - Cylinder Loading System with One Vitocell 100-L and Vitotrans 222 for Modulating Flow Temperatures; DHW Connection

Viessmann VITOCELL 100-U
56 pages
Print Icon
To Next Page IconTo Next Page
To Next Page IconTo Next Page
To Previous Page IconTo Previous Page
To Previous Page IconTo Previous Page
Loading...
Vitocell 300-H with 350 and 500 litre capacity:
Ø 19
Ø 15
SW 24
R ½"
380
Vitocell 300-V (type EVI) with 200 to 500 litre capacity:
Ø 15
Ø 19
SW 24
a
R ½"
b
Cylinder capacity l 200 300 500
a mm 220 220 330
b mm 200 200 310
For maximum operational reliability, use the stainless steel sensor well
provided for the sensor or probe of the control equipment.
If the sensor to be used does not fit in this sensor well, use a different
stainless steel sensor well (1.4571 or 1.4435).
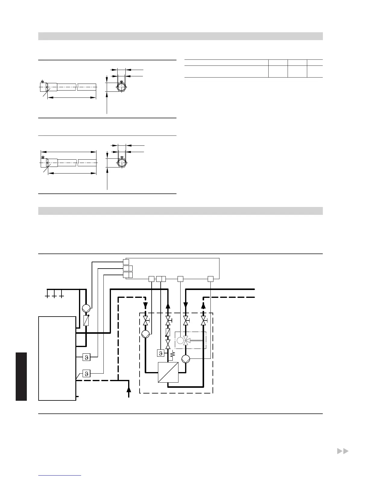
Installation — cylinder loading system
7.1 DHW connection
Version 1 — cylinder loading system with one Vitocell 100-L and Vitotrans 222 for modulating flow tem-
peratures
F
G
O
P
B
N
L
C
A
H
D
K
A1A1
M
E
28
5221 B17 20
A5
B5
A
Draw-off points (DHW)
B
DHW circulation pump
C
Vitotrans 222 heat exchanger set with mixer assembly
D
Vitotronic 200-H (type HK1B, type HK3B),
Vitotronic 100 (type GC1B, type GC4B),
Vitotronic 200 (type GW1B),
Vitotronic 300 (type GW2B, type GW4B) or
Vitotronic 300-K (type MW1B, type MW2B)
E
Plate heat exchanger
Installation — DHW cylinders
(cont.)
40
VIESMANN
DHW heating
7
5414 646 GB

Table of Contents

Other manuals for Viessmann VITOCELL 100-U

Related product manuals