EasyManua.ls Logo

Yamaha QL5 - Page 302

Yamaha QL5
367 pages
Print Icon
To Next Page IconTo Next Page
To Next Page IconTo Next Page
To Previous Page IconTo Previous Page
To Previous Page IconTo Previous Page
Loading...
HG F E D C B A
1
2
3
4
5
6
4
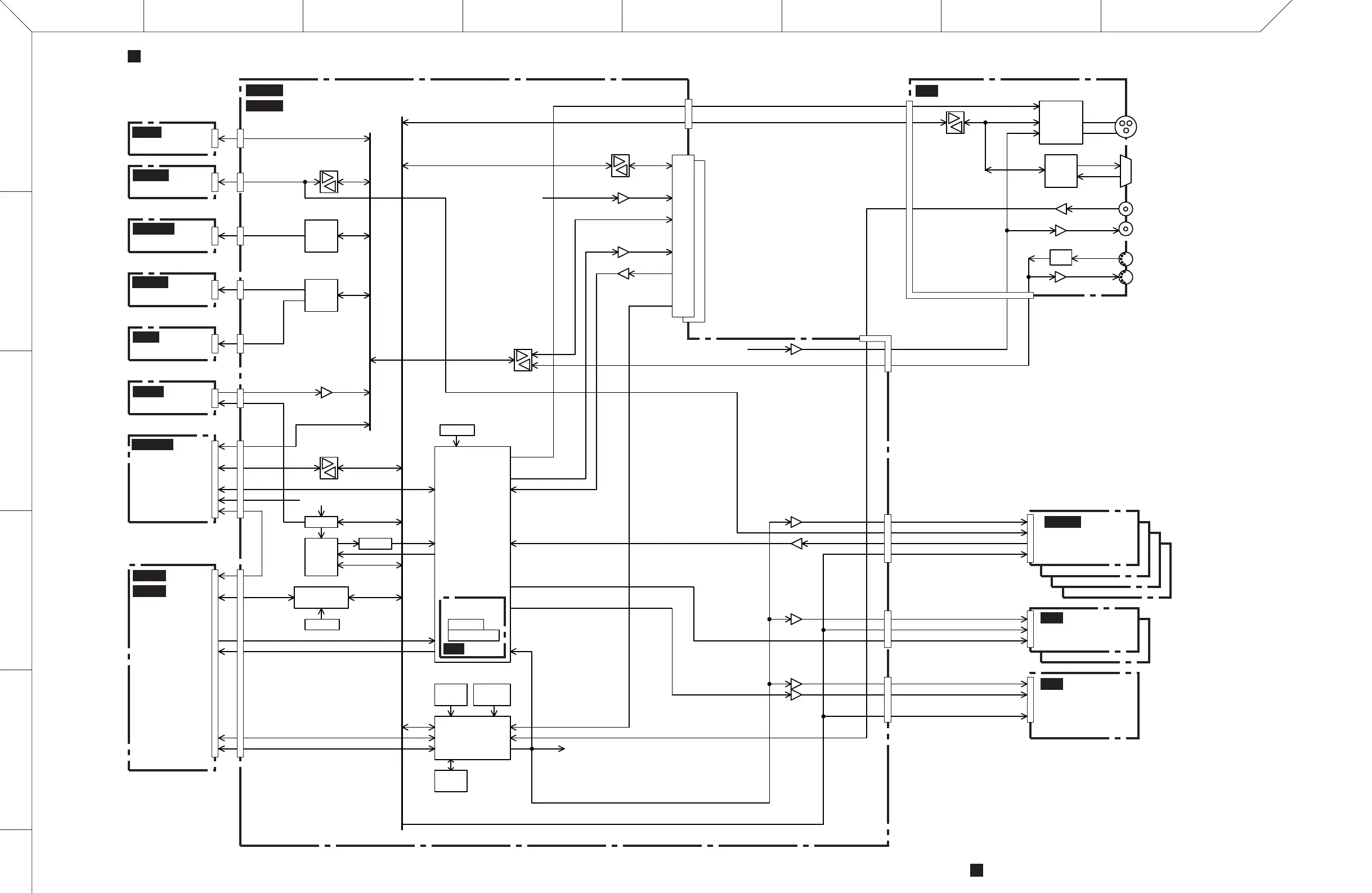
QL5/QL1
BLOCK DIAGRAM 002 (QL5/QL1)
BLOCK DIAGRAM 002 (QL5/QL1)
28CA1-2001135745-2
DSP, FX, JK
See page 6
See page 6
See page 5
See page 5
DSP block
See page 11
15MHz
49.152
MHz
45.1584
MHz
Master Clock
CPLD
(PLLPU)
CPU bus
DIGITAL OUT
AES/EBU
GPI
Reg.
IN
OUT
WORD CLOCK
IN
OUT
MIDI
PC
DIT
CS8406
Master Clock
SLOT OUT
2ch or 4ch/line
8
/
/
8
2ch or 4ch/line
SLOT IN
SLOT WCIN
2
/
BNC IN
Master Clock
See page 8
See page 8
DAOUT
2ch/line
4or8
/
See page 8
PHONE OUT
2ch/line
ADIN 1-8,9-16,17-24,25-32
PHONES L-R
Tx_CPU
2TR OUT
2ch/line
/RESET_ADA
/RESET_ADA
/RESET_ADA,/RESET_CPU
DAOUT 1-8,9-16
(INPUT 1-8)
(OMNI OUT 1-8)
(PHONES)
PLL
E-bus
E-bus
PCA
9516
DSP7
QL5 *7
QL1 *5
FPGA (LAB)
DSP6 *4
SHARC *1
See page 7
DANTE CLOCK
ADIN
2ch/line
8or16
/
Master Clock
Master Clock
Master Clock
(OMNI OUT 9-16)
(INPUT 9-16)
(INPUT 17-24)
(INPUT 25-32)
Mini-YGDAI SLOT
SLOT1
SLOT2
QL5 only
SPI, UART
See page 6
I2C
PCA
9516
Ethernet
(Editor)
Ethernet
MAC/PHY
Ethernet
(SCP/
Nuendo Extension)
See page 5
USB
SCI
SCI
60MHz
24.576MHz
25MHz
MP3
QL5
DSP
SRC
CPLD
Clock
CPU IN/OUT
2ch/line
Master Clock
LAMP CNT
See page 9
CAUTIONS
Dante IN
8ch/line
QL5: *8
QL1: *4
/
/
Dante OUT
8ch/line
QL5: *8
QL1: *4
LCDC
FD2
DCM
FX
CPUQL
DNT5
QL1
DNT1
QL5
DSP32
QL1
DSP16
HAAD
DA
HP
FD1M
PN16M
USB
JK
JK101
JK301
JK302
JK401
CN201
CN103(5P)
IC102,103(20P)
IC651-659(20P)
IC751(20P)
IC602(16P)
CN651(100P)
CN652(100P)
IC601(16P)
IC981(14P)
CN751(40P)
CN801-804(23P) CN901(23P)
CN901(11P),
CN902(8P),
CN903(8P)
CN901(11P),
CN903(8P)
CN931(12P) CN001(12P)
CN751(40P)
CN601(40P)
IC101(28P)
IC201, 202(20P)
IC301(16P)
IC302(16P)
IC402(6P)
IC401(16P)
IC601, 602
(20P)
CN102(6P)
CN201
(5P)
CN101
(6P)
CN603(8P)
CN505
(8P)
CN601(7P)
IC114-117(20P),
IC118, IC119(24P)
IC554(100P)
IC553(30P)
IC221(48P)
IC151(144P)
IC157(14P)
X221
X151
X201
IC801-804(20P)
IC931(20P)
IC901, 902
(20P)
X101
X152
IC552
(144P)
CN002
(7P)
CN602(7P)
CN002
(7P)
CN981(3P)
CN232
(3P)
CN101
(180P)
CN601
(180P)
CN221(38P),
CN222(38P)
CN221(38P),
CN222(38P)
QL5 only
QL5 only
QL5 only

Table of Contents

Other manuals for Yamaha QL5

Related product manuals